EasyManua.ls Logo

Daikin FCQ35B7V1 - General Troubleshooting Flowchart

Daikin FCQ35B7V1
390 pages
Print Icon
To Next Page IconTo Next Page
To Next Page IconTo Next Page
To Previous Page IconTo Previous Page
To Previous Page IconTo Previous Page
Loading...
Troubleshooting ESIE05-04
3–4 Part 3 Troubleshooting
3
1
3
4
5
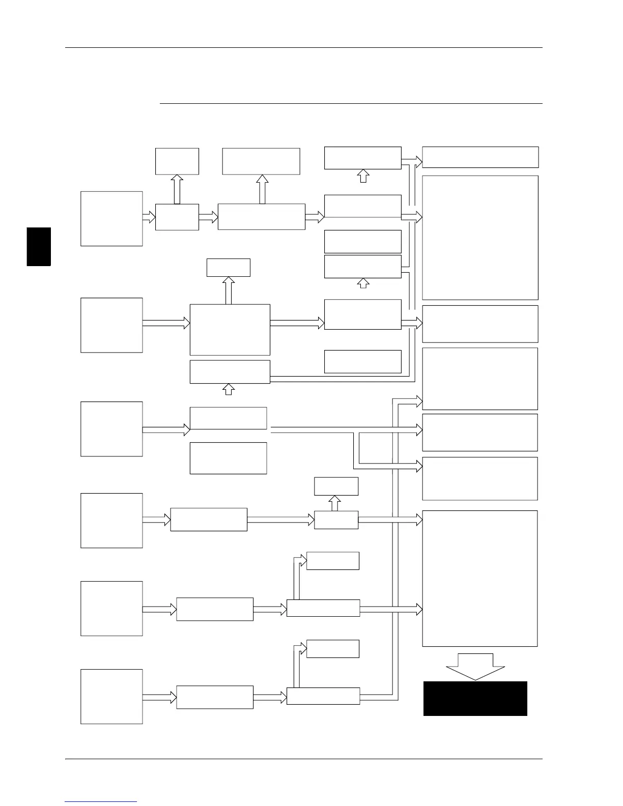
1.2 General Troubleshooting Flowchart
Find out the situation according to the following procedure when there is a request for service from the
customer.
YES
NO NO NO
NO
NO Cooling
Heating
NO
NO
YES
YES
YES
Runs
Runs
Nomal
Nomal
Doesn't run
YES
YES
YES
NO
YES
(Service work required)
OK.We'll be right over.
(S1989)
Troubleshooting by remote
controller malfunction
code.
Turn the power supply
switch ON or replace
the fuse.
Wait until
power failure
is over.
Is there a
power
failure?
Doesn't run at all
The power supply switch is
OFF or the switch's fuse is
burnt.
Set the remote
controller's temperature
setting to:
(1)When
cooling:Minimum
(2)When
heating:Maximum
The fan comes on
but the
compressor
doesn't run.
Cooling starts but
stops right away.
Is the remote
controller's operation
lamp blinking?
Is the remote controller's
operation lamp blinking?
Machines equipped with
wireless remote controllers only.
Is the operation lamp of the
indoor unit's signal receiving
section blinking?
Is the operation lamp of the
indoor unit's signal receiving
section blinking?
Units equipped with wireless
remote controller only.
Troubleshooting by remote
controller malfunction
code.
Ask for the character
code of the malfunction
code.
Refer to "Remote controller display
malfunction code and contents".
Units equipped with liquid
crystal remote controllers only
Units equipped with wireless
remote controllers only
Is the remote
controller's operation
lamp blinking?
Try turning the
Operation switch OFF
and On.
The unit won't run
again for a while
after stopping.
The unit runs but
doesn't cool the
room.
Is the operation lamp of
the indoor unit's signal
receiving section
blinking?
Measure the suction
/disharge temperature.
Units equipped with liquid
crystal remote controllers only
Units equipped with wireless
remote controllers only
Did you allow 3 minutes to
elapse after turning ON?
Is there something causing the
indoor load to be large, such as
an open window or door?
(Temperature differential
=suction temperature - discharge temperature)
Units equipped with liquid
crystal remote controllers only
Operation is
normal.
Temperature
differential is 8~18˚C
The units runs but
doesn't heat the
room.
Measure the suction
/discharge temperature.
Is there something causing the
indoor heat load to be large, such
as an open window or door?
(Temperature differential
=discharge temperature - suction temperature)
Operation is
normal.
Temperature
differential is 14~30˚C
(1) The operation circuit fuse is
disconnected or is making poor contact.
(2) The operation swich is broken or its
contact is defective.
(3) The high pressure switch is broken.
(4) The fan motor's magnetic switch is
broken.
(5) The fan motor's overcurrent relay is
being actuated or is broken.
(6) The compressor's overcurrent relay is
broken.
(7) The compressor's protective thermostat
is broken.
(8) The electrical system insulation is
defective.
(9) The compressor's magnetic switch's
contact is defective.
(10) The compressor is broken.
(11)
Thermostat is broken.
(12) The cool/heat selector is broken.
(13) The operation switch is broken.
(14) The compressor's magnetic swich is
broken.
(15) Over-charged with refrigerant.
(16) Air is mixed inside the refrigerant
circuit.
(17) The pressure switch is broken.
(18) The outdoor unit fan motor's magnetic
switch is broken.
(19) The outdoor unit fan motor's auxiliary
relay is broken.
(20) The outdoor unit's heat exchanger is
dirty.
(21) There is something blocking the
outdoor unit's air flow.
(22) Malfunction of the outdoor unit's fan.
(23) The indoor unit's air filter is dirty.
(24) The indoor unit's heat exhanger is
dirty.
(25) There is something blocking the indoor
unit's air flow.
(26) Malfunction of the indoor unit's fan.
(27) Overcurrent relay (for compressor)
(28) Compressor's protective themostat
(29) The causes for the overcurrent relay
(for compressor) being actuated are:
(29)-1 Power supply voltage is lower than
prescribed.
(29)-2 High pressure is too high.
(29)-3 The power supply cord is too small.
(29)-4 The compressor is broken.
(30) The causes for the compressor's
protective thermostat
(30)-1 Internal leak of the-4way valve
(No substantial difference between
suction and discharge temperature.
(30)-2 Unsatisfactory compression from
the compressor
(30)-3
Different kind of refrigerant is charged.
(30)-4 Malfunction of the expansion valve
(30)-5 Unsatisfactory refrigerant circulation

Table of Contents

Other manuals for Daikin FCQ35B7V1

Related product manuals