EasyManua.ls Logo

Daikin FCQ35B7V1 - Malfunction of Transmission between Indoor Unit and Remote Controller (U5)

Daikin FCQ35B7V1
390 pages
Print Icon
To Next Page IconTo Next Page
To Next Page IconTo Next Page
To Previous Page IconTo Previous Page
To Previous Page IconTo Previous Page
Loading...
Error Codes: System Malfunctions ESIE05-04
3–48 Part 3 – Troubleshooting
3
1
3
4
5
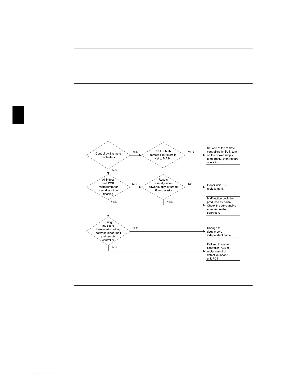
3.3 Malfunction of Transmission between Indoor Unit and Remote Controller (
U5
)
Error code U5
Error generation The error is generated when the microprocessor detects that the transmission between the indoor unit
and the remote controller is not normal over a certain amount of time.
Causes The possible causes are:
Q Malfunctioning remote controller
Q Malfunctioning indoor PCB
Q Outside cause (noise...)
Q Connection of two master remote controllers (when using two remote controllers).
Troubleshooting
Caution Be sure to turn off power switch before connect or disconnect connector, or parts damage may be
occurred.

Table of Contents

Other manuals for Daikin FCQ35B7V1

Related product manuals