EasyManua.ls Logo

Daikin FCQ35B7V1 - Page 209

Daikin FCQ35B7V1
390 pages
Print Icon
To Next Page IconTo Next Page
To Next Page IconTo Next Page
To Previous Page IconTo Previous Page
To Previous Page IconTo Previous Page
Loading...
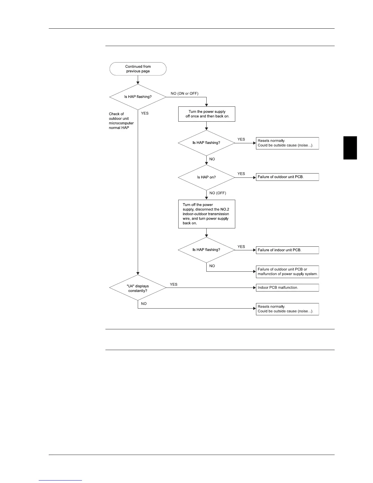
ESIE05-04 Error Codes: System Malfunctions
Part 3 – Troubleshooting 3–47
33
4
5
1
Troubleshooting 2
Caution Be sure to turn off power switch before connect or disconnect connector, or parts damage may be
occurred.

Table of Contents

Other manuals for Daikin FCQ35B7V1

Related product manuals