EasyManua.ls Logo

Denon AVC-A1SR

Denon AVC-A1SR
283 pages
To Next Page IconTo Next Page
To Next Page IconTo Next Page
To Previous Page IconTo Previous Page
To Previous Page IconTo Previous Page
Loading...
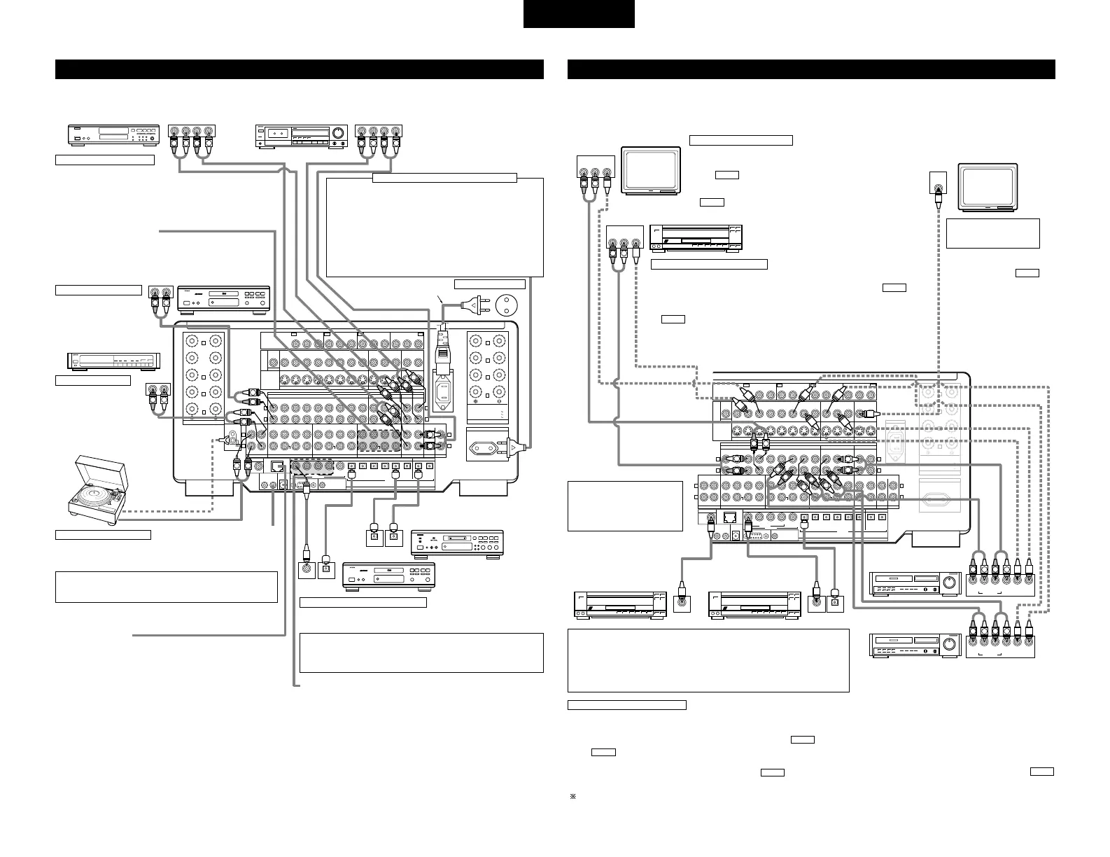
Använd dessa anslutningar om du vill ansluta externa effektförstärkare för
att få högre uteffekt i front-, mitt-, surround- och de bakre
surroundkanalerna. Anslutningarna kan även användas för anslutning av
högtalare med inbyggda förstärkare.
Om endast en surround-högtalare bak används, skall den anslutas
till den vänstra kanalen.
245
SVENSKA
Anslutning av övrig ljudutrustning
SURR.-B
SURR.-A
CENTER
CONPONENT VIDEO
FRONT
R
R
R
R
L
R
L
R
L
R
L
SURR.-B
SURR.-A
FRONT
L
L
L
IN
DVD
Y
VDP TV DBS /
V. AUX VCR-1 VCR-2 VCR-3 VCR-1 VCR-2 VCR-3
12SAT1
VIDEO
S-VIDEO
OUT
OUT OUT
IN
IN
IN
EXT. IN-1
SW
12
EXT. IN
(REMOTE CONTROL)
ROOM TO ROOM
DENON
LINK
POWER AMP
RS-232C
TRIGGER OUT
DC 12V 20mA MAX.
OPTICAL
DIGITAL
345
12345656
EXT. IN-2 PRE OUT OUT
PREOUT
OUT
OUT
IN OUT
AUDIO
IN
MONITOR
DVD
VDP TV
DBS /
V. AUX VCR-1 VCR-2 VCR-3 VCR-1 VCR-2 VCR-3
SAT
MD /
AC IN
TAPE-2
CDR /
TAPE-1
MD /
MULTI ZONE
TAPE-2 1 2
CDR /
TAPE-1
DVD
CENTER SURR.
SURR.
BACK
SURR.
BACK
SURR.
BACK
FRONT CENTER SURR.FRONT
DOLBY DIGITAL RF
CENTER SURR.FRONTPHONO
CD
MULTI ZONE
IN
TV
Y
IN
DBS / SAT
Y
OUT
MONITOR
P
B
/C
B
P
R
/C
R
P
B
/C
B
P
R
/C
R
P
B
/C
B
P
R
/C
R
P
B
/C
B
P
R
/C
R
Y
COAXIAL
CONTROL OUT
OUT
IN
IN
SW SW
TUNER
SIGNAL
GND
SPEAKER SYSTEMS
SB /
MULTI
R
SPEAKER SYSTEMS
SPEAKER IMPEDANCE
FRONT, CENTER, SURROUND BACK
SURROUND A OR B / 6 16
A + B / 8 16
/ 6 16
AC OUTLETS
SWITCHED 100W MAX.
AC 230V 50Hz
SB /
MULTI
L
R
OUTPUT
L
R
L
DIGITAL AUDIODIGITAL AUDIO
RLRL
OUTPUT INPUT
RLRL
RLRL
OUTPUT INPUT
RLRL
OUTPUT INPUT
OPTICALCOAXIAL
OUTPUT
OPTICAL
DIGITAL AUDIODIGITAL AUDIO
B
R
L
R
L
R
L
R
L
R
L
R
L
R
L
R
OUTPUT
L
R
L
B
CD-spelare
Anslutning av CD-spelare
Anslut CD-spelarens
analogutgångar (ANALOG
OUTPUT) till CD- ingångarna
på den här apparaten med
RCA-kablar.
Anslutning av skivspelare
Anslut skivspelarens signalkablar till PHONO-kontakterna på AVC-
A1SR. Se till att ansluta höger (R) kabel till höger ingång och vänster (L)
kabel till vänster ingång.
OBSERVERA:
Skivspelare med MC-pickup kan inte anslutas direkt till denna
apparat. Använd en separat MC-förstärkare eller upptransformator.
Ta loss jordkabeln om det hörs ett brummande ljud eller andra
störningar när den är ansluten.
Skivspelare
(MM-pickup)
Jordkabel
Utbyggnadskontakter för framtida bruk
Nätsladd (Medföljer)
Lågnivåutgångar
Anslutning till AC OUTLET (nätutgångarna)
AC OUTLET
SWITCHED (total kapacitet - 100 W)
Strömmen till de här uttagen kan slås av och på med POWER-tangenten
(strömbrytaren) på huvudapparaten samt genom att sätta på eller ställa
den i standbyläge med fjärrkontrollen.
Det ligger ingen spänning på dessa uttag när apparaten står i
standbyläge. Anslut aldrig utrustning med högre effektförbrukning än
100 W totalt till dessa uttag.
OBSERVERA:
AC OUTLET (nätuttagen) får endast användas för anslutning av annan
ljudutrustning. Använd dem aldrig för att ansluta hårtorkar, TV-apparater
eller annan apparatur.
Nätuttag (i väggen)
230 V, 50 Hz
MD-inspelningsdäck, DAT, eller annan
komponent med digitala in- och utgångar
CD-spelare eller annan
komponent med digitala
utgångar
Anslutning av DIGITAL-ingångarna
Används för att ansluta ljudutrustning med digitala utgångar. Se sid 255 för
instruktioner om hur du använder de här kontakterna.
Anslutning av kassettdäck
Anspelningsanslutningar:
Anslut kassettdäckets inspelningsingångar (LINE IN eller REC) till
inspelningsutgångarna (OUT) på den här apparaten med RCA-
kablar.
Avspelningsanslutningar:
Anslut kassettdäckets avspelningsutgångar (LINE OUT eller PB) till
avspelningsingångarna (IN) på den här apparaten med RCA-kablar.
CD-brännare eller kassettdäck 1 MD-spelare eller kassettdäck 2
Se även bruksanvisningarna för respektive komponenter vid anslutningen.
Anslutning av Tuner
Anslut Tuner
analogutgångar (OUTPUT)
till TUNER ingångarna på
den här apparaten med
RCA-kablar.
OBSERVERA:
Använd 75 /ohmiga RCA-kablar för koaxialanslutningarna.
Använd optiska kablar för optiska anslutningar. Ta bort skyddshättan före
anslutningen.
Tuner
DENON Link-terminal
Använd denna terminal för att ansluta en Denon DVD-spelare för
högkvalitativt digitalt flerkanalsljud.
Se DVD-spelarens bruksanvisning för närmare anvisningar.
DIGITAL EXT: IN
Utökad funktion för framtida bruk.
Anslutning av videoutrustning
Använd en 75 /ohms videokabel för anslutning av videosignalen. Bruk av fel kabel kan försämra bildkvaliteten.
Se även de andra komponenternas bruksanvisningar i samband med anslutningen.
CONPONENT VIDEO
R
L
R
L
R
L
R
L
SURR.-B
SURR.-A
FRONT
L
L
L
IN
DVD
Y
VDP TV DBS /
V. AUX VCR-1 VCR-2 VCR-3 VCR-1 VCR-2 VCR-3
12SAT1
VIDEO
S-VIDEO
OUT
OUT OUT
IN
IN
IN
EXT. IN-1
SW
12
EXT. IN
(REMOTE CONTROL)
ROOM TO ROOM
DENON
LINK
POWER AMP
RS-232C
TRIGGER OUT
DC 12V 20mA MAX.
OPTICAL
DIGITAL
345
12345656
EXT. IN-2 PRE OUT OUT
PREOUT
OUT
OUT
IN OUT
AUDIO
IN
MONITOR
DVD
VDP TV
DBS /
V. AUX VCR-1 VCR-2 VCR-3 VCR-1 VCR-2 VCR-3
SAT
MD /
AC IN
TAPE-2
CDR /
TAPE-1
MD /
MULTI ZONE
TAPE-2 1 2
CDR /
TAPE-1
DVD
CENTER SURR.
SURR.
BACK
SURR.
BACK
SURR.
BACK
FRONT CENTER SURR.FRONT
DOLBY DIGITAL RF
CENTER SURR.FRONTPHONO
CD
MULTI ZONE
IN
TV
Y
IN
DBS / SAT
Y
OUT
MONITOR
P
B
/C
B
P
R
/C
R
P
B
/C
B
P
R
/C
R
P
B
/C
B
P
R
/C
R
P
B
/C
B
P
R
/C
R
Y
COAXIAL
CONTROL OUT
OUT
IN
IN
SW SW
TUNER
SPEAKER SYSTEMS
SPEAKER IMPEDANCE
FRONT, CENTER, SURROUND BACK
SURROUND A OR B / 6 16
A + B / 8 16
A + B / 6 16
AC OUTLETS
SWITCHED 100W MAX.
AC 230V 50Hz
EFFECT
/ SB
L
IN
VIDEO
L
R
L
R
L
R
L
R
R
L
R
L
R OUT IN
AUDIO
VIDEO
OUT IN
LRL
R
L
R
L
R OUT IN
AUDIO
VIDEO
OUT IN
LRL
R
L
R
L
R OUT
VIDEO
OUT
L
AUDIO
L
R
ROUT
VIDEO
OUT
L
AUDIO
L
R
RF OUT
COAXIAL OPTICAL
OUTPUT
TV eller DBS-tuner
LD-spelare (video disc), CDV-spelare e d
TV
Anslutning av TV/DBS-tuner
TV/DBS
• Anslut TV’ns eller DBS-tunerns videoutgångar (VIDEO OUTPUT) till den
gula TV/DBS IN-kontakten med en 75 /ohmig
videokoaxialkabel med RCA-kontakt.
• Anslut TV’ns eller DBS-tunerns audioutgångar (AUDIO OUTPUT) till
TV/DBS IN-kontakten med RCA-kablar.
AUDIO
VIDEO
Anslutning av videodisc-spelare
MONITOR OUT
• Anslut TV’ns videoingång
(VIDEO INPUT) till
MONITOR OUT-kontakten med
en 75 /ohmig
videokoaxialkabel med RCA-
kontakt.
• TV’n kan också anslutas till
kontakten VIDEO MONITOR
OUT- 2 på samma sätt.
VIDEO
Observera vid anslutning av
digitalingångarna
Endast audiosignalen går in
genom digitalingångarna. Se
sid 245 för närmare detaljer.
LD-spelare eller annan
komponent med digitalutgångar.
Videobandspelare 2
Videobandspelare 1
Det finns tre anslutningar för videodäck (VCR), vilket betyder att upp till tre videodäck kan anslutas för samtidig inspelning eller videokopiering.
Video-/audioanslutningar:
Anslut videobandspelarens videoutgångar (VIDEO OUT) till den gula VCR-1 IN-kontakten, och videobandspelarens videoingång (VIDEO IN) till den
gula VCR-1 OUT-kontakten med 75 /ohmiga videokoaxialkablar med RCA- kontakter.
Anslutning av audioutgångarna
Anslut videobandspelarens audioutgångar (AUDIO OUT) till VCR-1 IN-kontakterna, och videobandspelarens audioingångar (AUDIO IN) till
VCR-1 OUT-kontakterna med RCA-kablar.
Anslut en annan videobandspelare till VCR-2- eller VCR-3-anslutningarna på samma sätt.
AUDIO
AUDIO
VIDEO
VIDEO
Anslutning av videobandspelare
LD-spelare eller annan
komponent med Dolby Digital
RF-utgång.
OBSERVERA:
Videoutgångar för LD-spelare försedda med Dolby Digital-RF (AC-3RF)-utgångar.
Du ansluter en AC-3-kompatibel LD-spelare till Dolby Digital-RF (AC-3RF)-
kontakterna genom att ansluta spelarens videoutgångar till VDP/DVD-ingångarna på
den här apparaten.
När du trycker på Dolby Digital-RF (AC-3RF)-väljaren på AVC-A1SR växlar bilden till
den signal som går in genom VDP-ingångarna.
VDP
Anslut video disc-spelarens videoutgång (VIDEO OUTPUT) till den gula VDP
IN-kontakten med en 75 /ohmig videokoaxialkabel med RCA-kontakt.
Anslut video disc-spelarens analoga audioutgångar (ANALOG AUDIO OUTPUT) till
VDP IN-kontakten med RCA-kablar.
En DVD-spelare kan anslutas till DVD-kontakterna på motsvarande sätt.
Det går också att ansluta en videodisc-spelare, DVD- spelare, videokamera,
spelkonsol m m till V.AUX-kontakterna.
AUDIO
VIDEO
Anslutning av en TV vars
mottagare inte skall
användas

Table of Contents

Other manuals for Denon AVC-A1SR

Related product manuals