EasyManua.ls Logo

EDM Avistar PhaseTrakker AP30 - Field Unit Audible Signals

Default Icon
60 pages
Print Icon
To Next Page IconTo Next Page
To Next Page IconTo Next Page
To Previous Page IconTo Previous Page
To Previous Page IconTo Previous Page
Loading...
Using the Field Unit
PhaseTrakker AP30
28
Field Unit Sounds
The AP30 Field Unit uses certain audible signals to indicate specific events.
Sound Event
Four beeps rising-------- Power-up self test
“Tick” sound-------------- Screen touch, signal received, or Reference lost
Two beeps- low, high --- Ready (GPS, Network and Reference acquired)
One short beep---------- Identified 1
st
Phase (top position on screen)
Two short beeps--------- Identified 2
nd
Phase (middle position on screen)*
Three short beeps ------- Identified 3
rd
Phase (bottom position on screen)*
Two beeps- short, long-- Record saved
One long beep ---------- “No Match” or lost GPS
* 2
nd
and 3
rd
Phase beeps are switched when Sequence is set to ACB for AP20 compatibility. Refer
to the section Setting Phase Sequence for details.
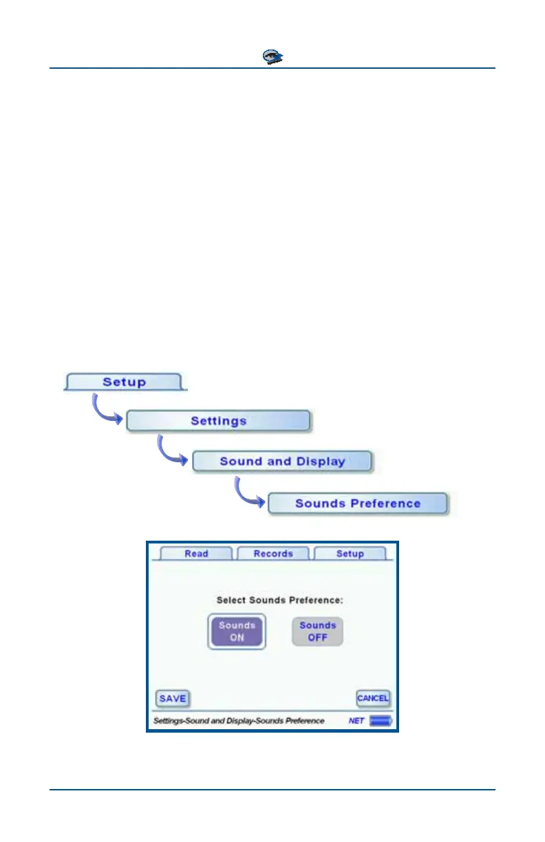
The AP30 sounds may be turned on and off using the Setup Menu. The screen
touch “tick” sounds always remain on.

Table of Contents

Other manuals for EDM Avistar PhaseTrakker AP30