EasyManua.ls Logo

Emerson Mentor MP - Page 176

Emerson Mentor MP
222 pages
To Next Page IconTo Next Page
To Next Page IconTo Next Page
To Previous Page IconTo Previous Page
To Previous Page IconTo Previous Page
Loading...
Parameter
description
protocol
P
erformance
Menu
13
5
or
6
13.10
=
Velocity
Parameter
structure
Keypad and
format
Advanced
parameter
descriptions
Serial comms
Speed
reference
selected
1.01
Pre-ramp
reference
1.03
Post-ramp
reference
Menu
2
Ramp
Control
2.01
+
Final
speed
reference
3.01
+
Position
controller
mode
13.10
Velocity
feed-
forward
13.10
=
1.39
1.40
-forward
feed
select
1
or
3
13.10
=
1
to
6
Hard
speed
reference
selector
3.23
Position
loop
disabled
1
Hold
zero
speed
6.08
Position
loop
error
13.01
13.02
13.03
Position
controller
P
gain
13.09
Hard
speed
reference
3.22
Revolution
Position
Fine
Position
Position
loop
enabled
13.12
Position
controller
speed
clamp
Orientation
acceptance
window
13.14
Key
Orientation
Input
terminals
0.XX
Read-write
(RW)
parameter
Orientation
position
complete
13.15
Output
terminals
0.XX
Read-only
(RO)
parameter
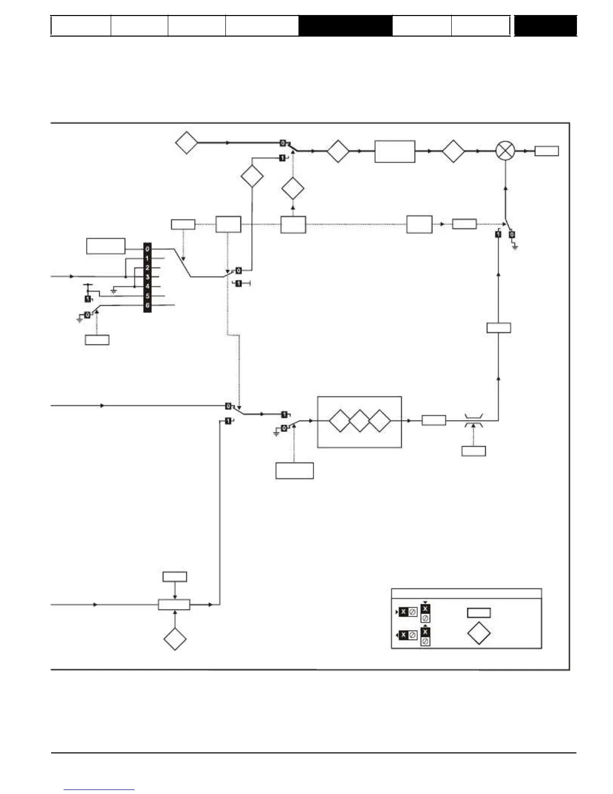
This logic diagram applies only when all
parameters are at their default settings
Mentor MP Advanced User Guide
173
Issue Number: 4
www.onxcontrol.com

Table of Contents

Other manuals for Emerson Mentor MP

Related product manuals