EasyManua.ls Logo

Epson RX8130CE - Page 43

Epson RX8130CE
69 pages
Print Icon
To Next Page IconTo Next Page
To Next Page IconTo Next Page
To Previous Page IconTo Previous Page
To Previous Page IconTo Previous Page
Loading...
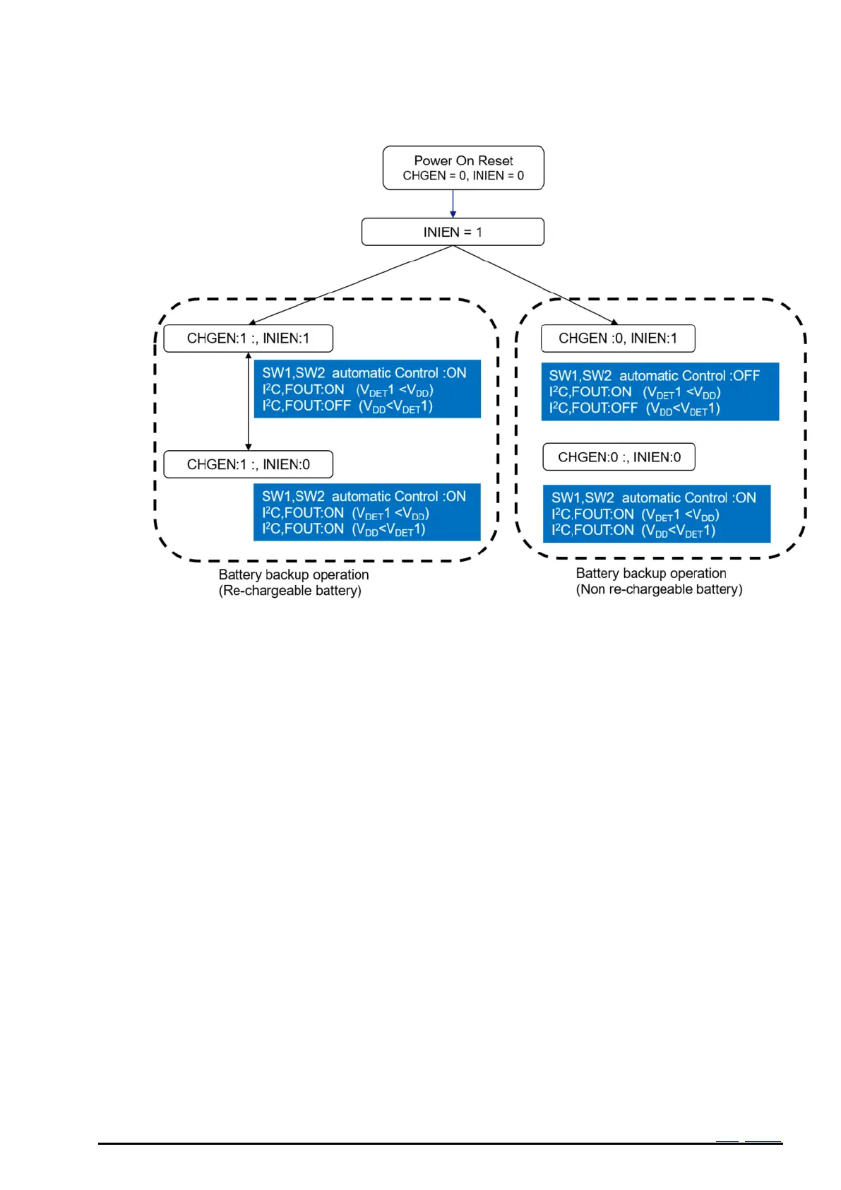
15 Battery backup switchover function
RX8130CE Jump to Top / Bottom
ETM50E-07 Seiko Epson Corporation 42
Figure 32 Battery backup (SW1, SW2 automatic control)

Table of Contents

Related product manuals