EasyManua.ls Logo

ESDEC FlatFix Fusion - 7.3 Lightning protection

ESDEC FlatFix Fusion
34 pages
Print Icon
To Next Page IconTo Next Page
To Next Page IconTo Next Page
To Previous Page IconTo Previous Page
To Previous Page IconTo Previous Page
Loading...
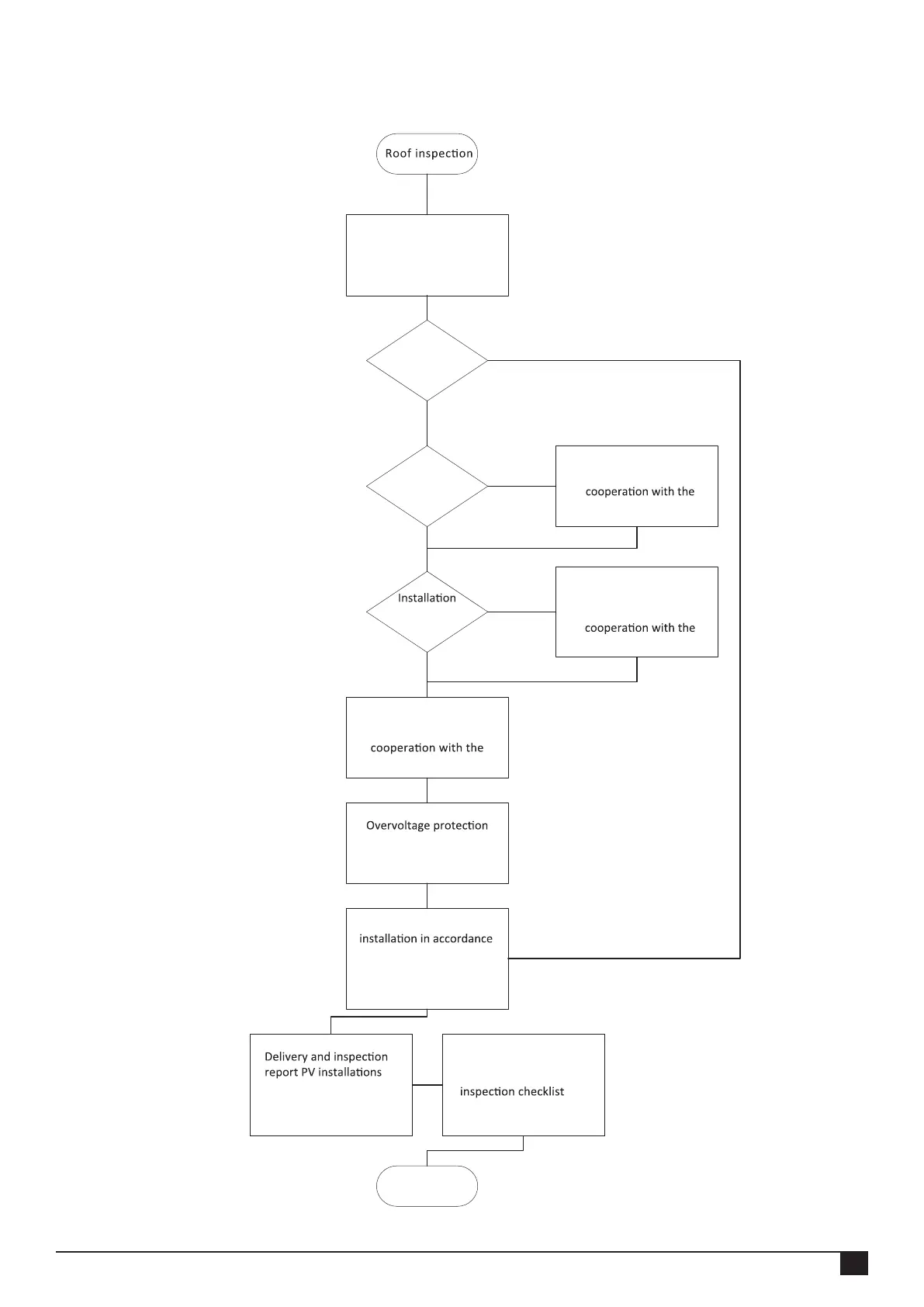
7.3 Schematic representation of earthing, equipotential bonding and lightning protection
26
Rev. 08.08.23 MANUAL FOR FLATFIX FUSION MOUNTING SYSTEM FOR FLAT ROOFS
7.3.1 Selection chart
LPS = lightning protection system
LPL = lightning protection level
LPS required?
LPS present?
yes
no
yes
no
yes
no
Delivery
- en
controlerapport PV
installa
es Techniek
Nederland en Holland Solar
Technology Netherlands
and Holland Solar
Esdec delivery and/or
Proceed with the
with NEN1010
(NPR5310 part 712-6.3
NEN EN IEC 62305)
in accordance with
NPR8110
Bond to LPS in accordance
with the required LPL in
lightning specialist
within 50cm of
LPS?
Get advice to create a safe
area for PV by means of
Air-terminaon rods in
lightning specialist
Install LPS according to
the required LPL in
lightning specialist
Risk analysis in
accordance with
NEN-EN-IEC 62305-2

Related product manuals