EasyManua.ls Logo

Fischer Panda 8000i - Generator System Schematics

Fischer Panda 8000i
218 pages
Print Icon
To Next Page IconTo Next Page
To Next Page IconTo Next Page
To Previous Page IconTo Previous Page
To Previous Page IconTo Previous Page
Loading...
The Panda Generator
Seite/Page 46 - Kaptitel/Chapter 4: The Panda Generator 16.1.15
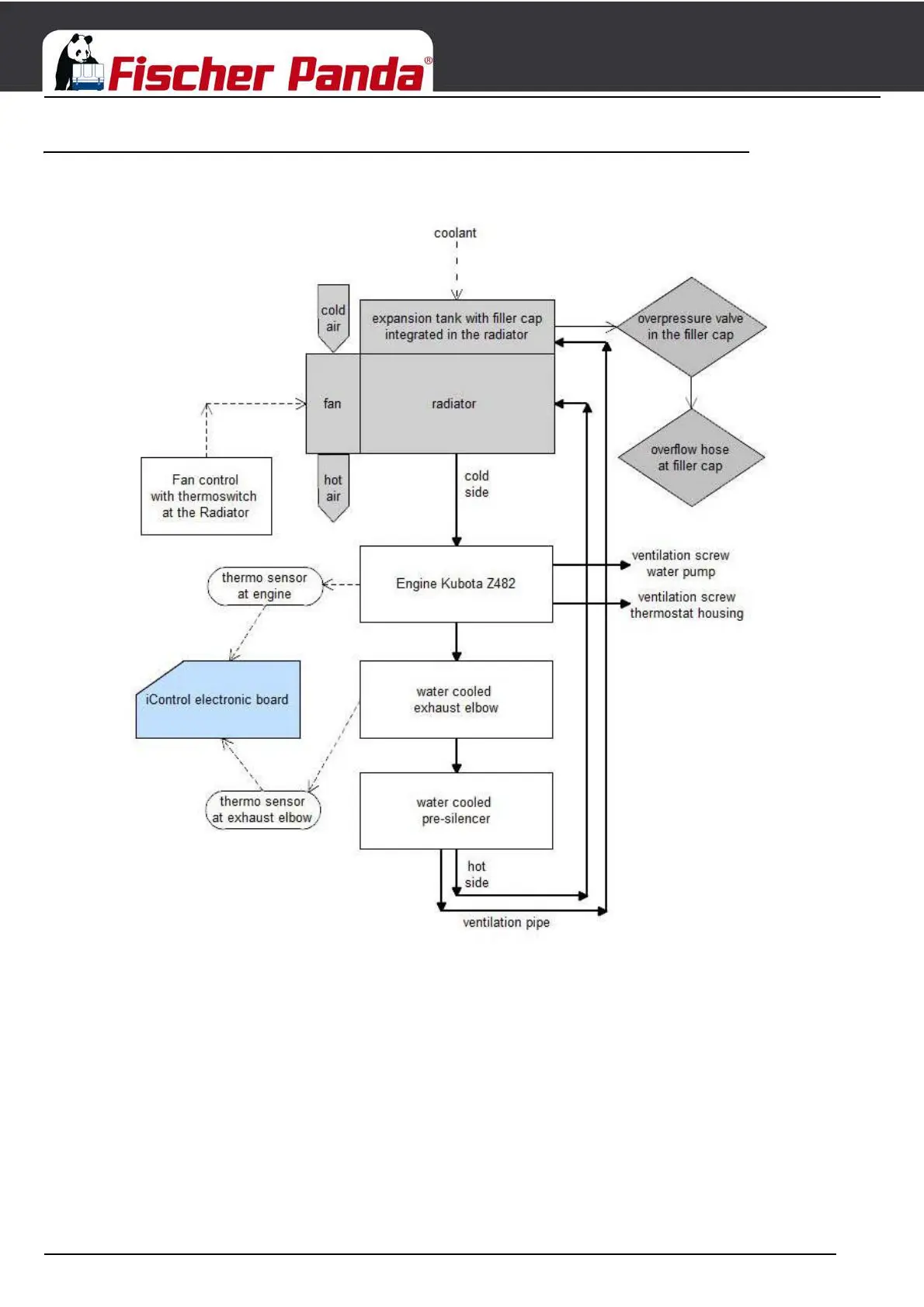
4.3.1 The cooling system
Fig. 4.3.1-1: Cooling system

Table of Contents

Related product manuals