EasyManua.ls Logo

Fujitsu MCE3064SS - Page 161

Fujitsu MCE3064SS
181 pages
Print Icon
To Next Page IconTo Next Page
To Next Page IconTo Next Page
To Previous Page IconTo Previous Page
To Previous Page IconTo Previous Page
Loading...
7 - 44 C156-E097-01EN
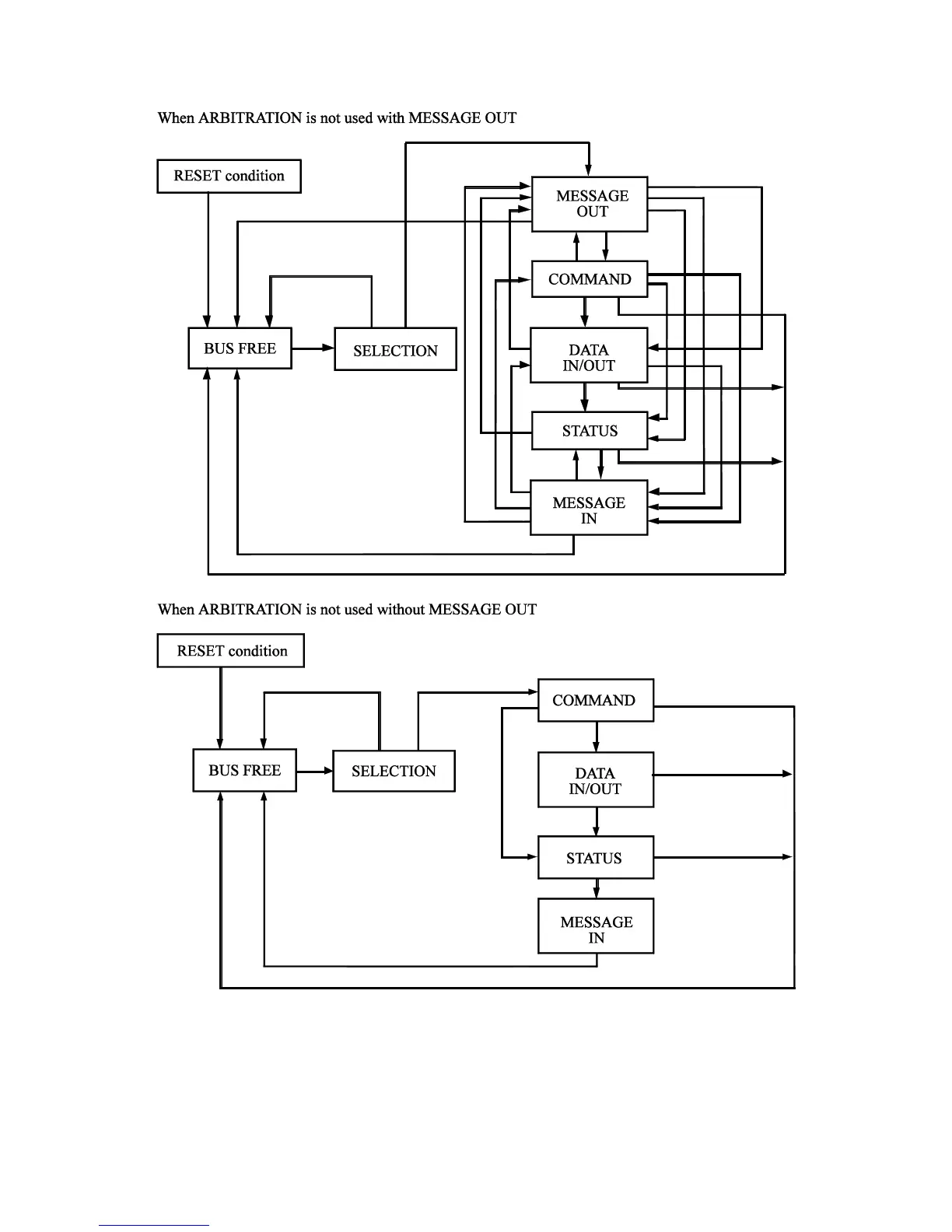
Figure 7.18 Bus phase sequence (2 of 2)

Table of Contents

Related product manuals