EasyManua.ls Logo

GE LOGIQ P5 Basic OB - Page 242

GE LOGIQ P5 Basic OB
532 pages
Print Icon
To Next Page IconTo Next Page
To Next Page IconTo Next Page
To Previous Page IconTo Previous Page
To Previous Page IconTo Previous Page
Loading...
GE HEALTHCARE
DIRECTION 5394141, REVISION 5 LOGIQ™ P5 SEVICE MANUAL
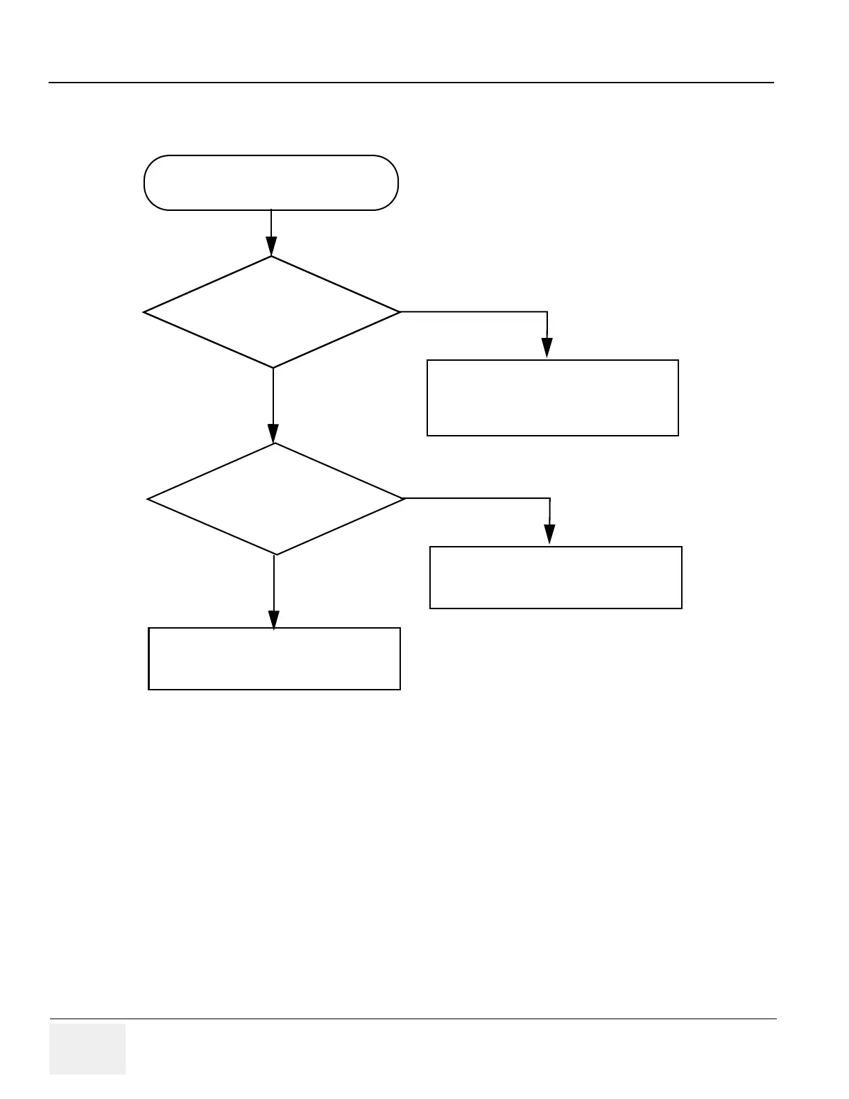
7-34 Section 7-7 - Trouble Shooting Tree
7-7-8 Printer Troubleshooting (cont’d)
Figure 7-20 Printer Troubleshooting (contd.)
Still unable to use the Printer(s)!
Check the USB cables Between
backplane and usb port.
YES
NO
Is printing unavailable
even by manual
operation?
Is there an error message
on the monitor display?
Replace SOM module.
NO
YES
Replace the Printer.

Table of Contents

Related product manuals