EasyManua.ls Logo

GE SEER Light Extend Ambulatory Recorder - ECG Cannot be Previewed with Controller (I.R.)

GE SEER Light Extend Ambulatory Recorder
86 pages
Print Icon
To Next Page IconTo Next Page
To Next Page IconTo Next Page
To Previous Page IconTo Previous Page
To Previous Page IconTo Previous Page
Loading...
2-8 SEER Light Ambulatory Recorder/Controller Revision B
2019818-008
SEER Light/SEER Light Extend Recorder: Troubleshooting
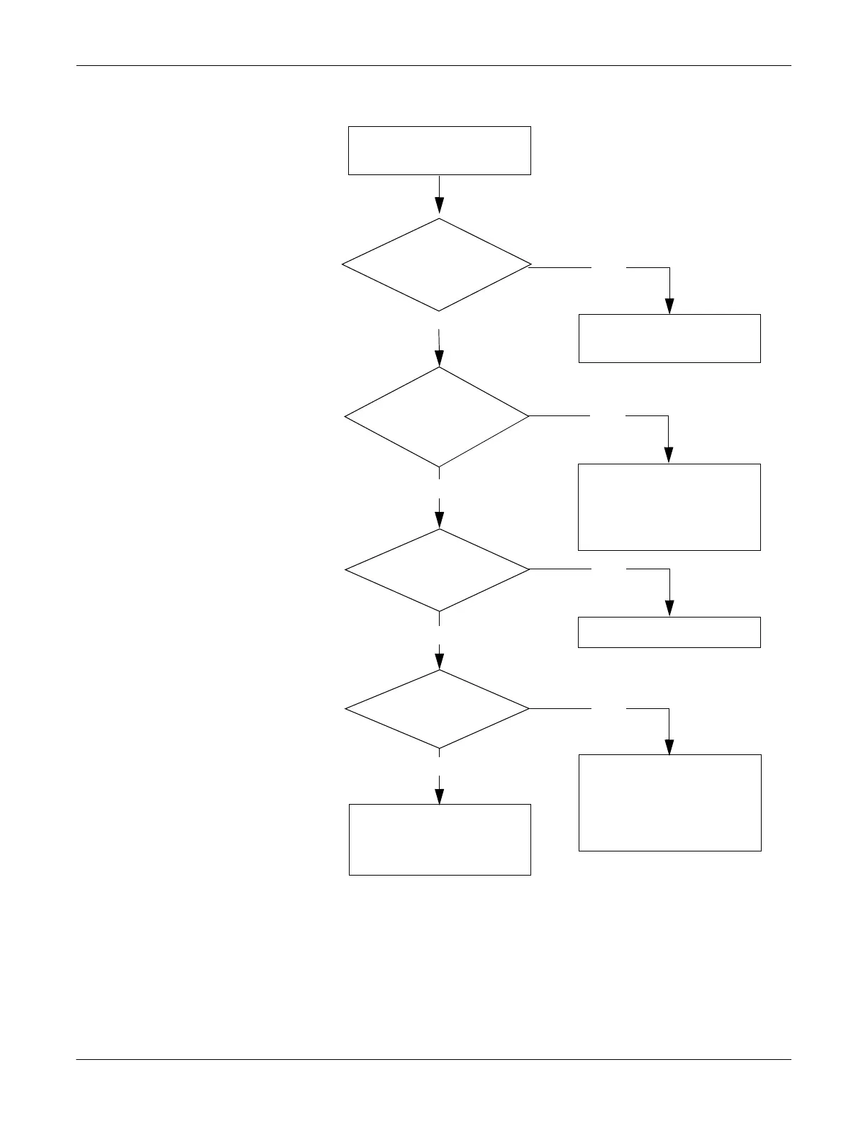
ECG Cannot Be Previewed with Controller (I.R.)
ECG cannot be previewed
with the controller (I.R.).
Is the distance from
the controller within
4.9 ft. (1.5 m)?
Position the controller
within 4.9 ft (1.5 m).
Is the I.R.
window facing the
controller properly?
Reposition the I.R. window
properly to the controller,
or remove any obstacle
between the recorder and
the controller.
Were the batteries
set within one hour?
Reset the batteries.
Has recording
already started?
Call GE service.
Preview ECG with the cable.
Cannot preview ECG by I.R.
operation if more than 3
minutes has elapsed since
recording started.
Yes
No
Yes
Yes
No
No
No
Yes

Table of Contents

Related product manuals