EasyManua.ls Logo

GE SEER Light Extend Ambulatory Recorder - Recording Cannot Start with the SEER Light Connect Device

GE SEER Light Extend Ambulatory Recorder
86 pages
Print Icon
To Next Page IconTo Next Page
To Next Page IconTo Next Page
To Previous Page IconTo Previous Page
To Previous Page IconTo Previous Page
Loading...
4-6 SEER Light Ambulatory Recorder/Controller Revision A
2019818-008
SEER Light Connect: Troubleshooting
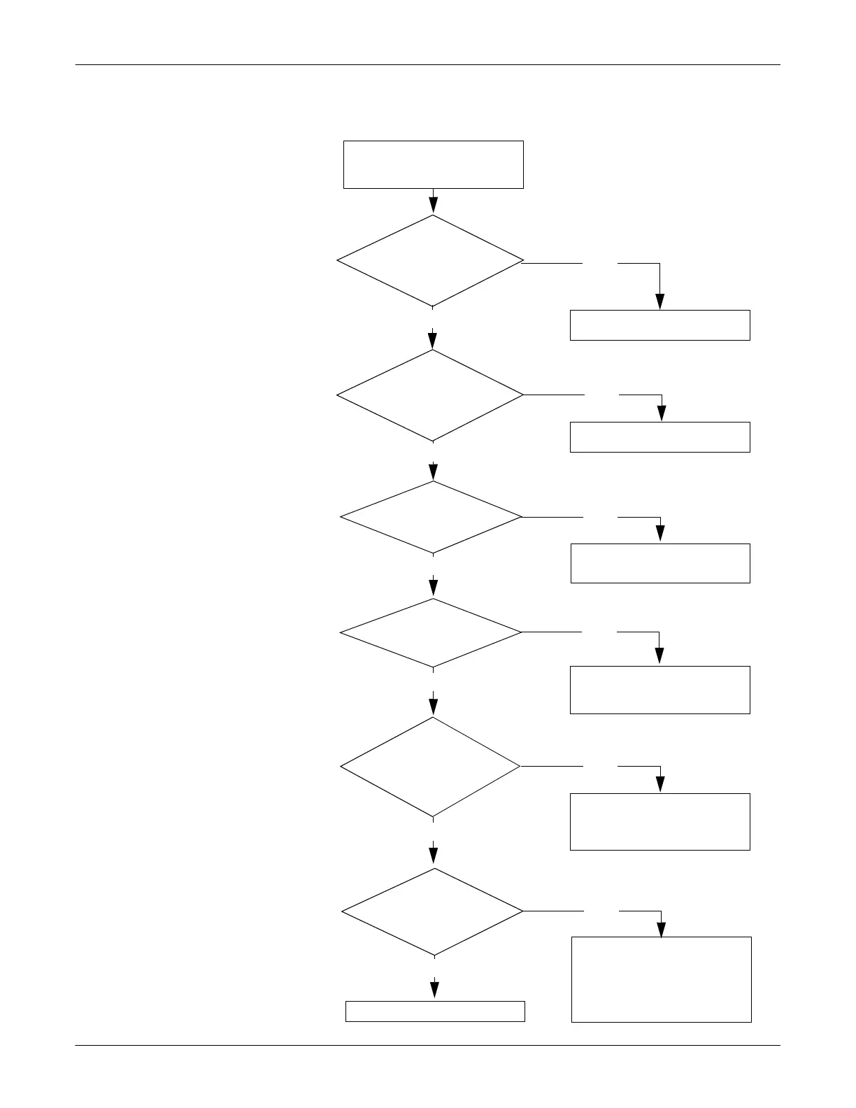
Recording Cannot Start with the SEER Light Connect Device
Recording cannot start
with the Connect.
Does the controller
display “untransmitted
data?”
Transfer previous data or
press the START button.
Does
the controller display
“Already started?”
Reinstall the batteries over 30
seconds after removing them.
Is the distance
from the Connect
within 4.9 ft
(1.5 m?)
Adjust the position
within 4.9 ft. (1.5 m)
from the Connect.
Does the I.R. window
face the Connect
properly?
Reposition the I.R. windows
to face each other properly.
Remove any obstacles
between the recorder and
the Connect.
Call GE Service.
Yes
Yes
No
No
Yes
Yes
No
No
Is the USB cable
from the Connect
plugged in?
Plug it in.
Yes
No
Is the orange LED
on the Connect on?
Call GE Service.
No
Yes

Table of Contents

Related product manuals