EasyManua.ls Logo

GE SEER Light Extend Ambulatory Recorder - Recording and Data Transfer Issues

GE SEER Light Extend Ambulatory Recorder
86 pages
Print Icon
To Next Page IconTo Next Page
To Next Page IconTo Next Page
To Previous Page IconTo Previous Page
To Previous Page IconTo Previous Page
Loading...
2-14 SEER Light Ambulatory Recorder/Controller Revision B
2019818-008
SEER Light/SEER Light Extend Recorder: Troubleshooting
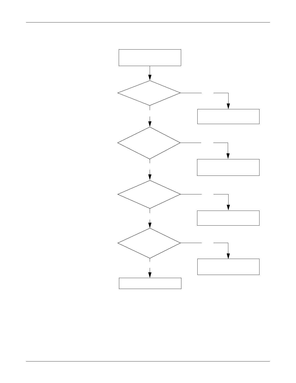
Cannot Record for 24 Hours
Cannot record for
24 hours.
Are there many
artifacts in the ECG
recording?
Refer to flow chart on
artifact later in this chapter.
Were the batteries
removed before recording
for 24 hours?
Don’t remove the batteries
before recording for 24 hours.
Were alkaline
batteries used?
Use alkaline
batteries.
Are the
battery electrodes dirty
or improperly
soldered?
Clean the battery electrodes
or improve soldering.
Call GE Service.
Yes
No
No
No
Yes
Yes
No
Yes

Table of Contents

Related product manuals