EasyManua.ls Logo

GE SEER Light Extend Ambulatory Recorder - ECG Cannot be Previewed with the Controller (I.R.)

GE SEER Light Extend Ambulatory Recorder
86 pages
Print Icon
To Next Page IconTo Next Page
To Next Page IconTo Next Page
To Previous Page IconTo Previous Page
To Previous Page IconTo Previous Page
Loading...
Revision B SEER Light Ambulatory Recorder/Controller 3-7
2019818-008
SEER Light/SEER Light Extend Controller: Troubleshooting
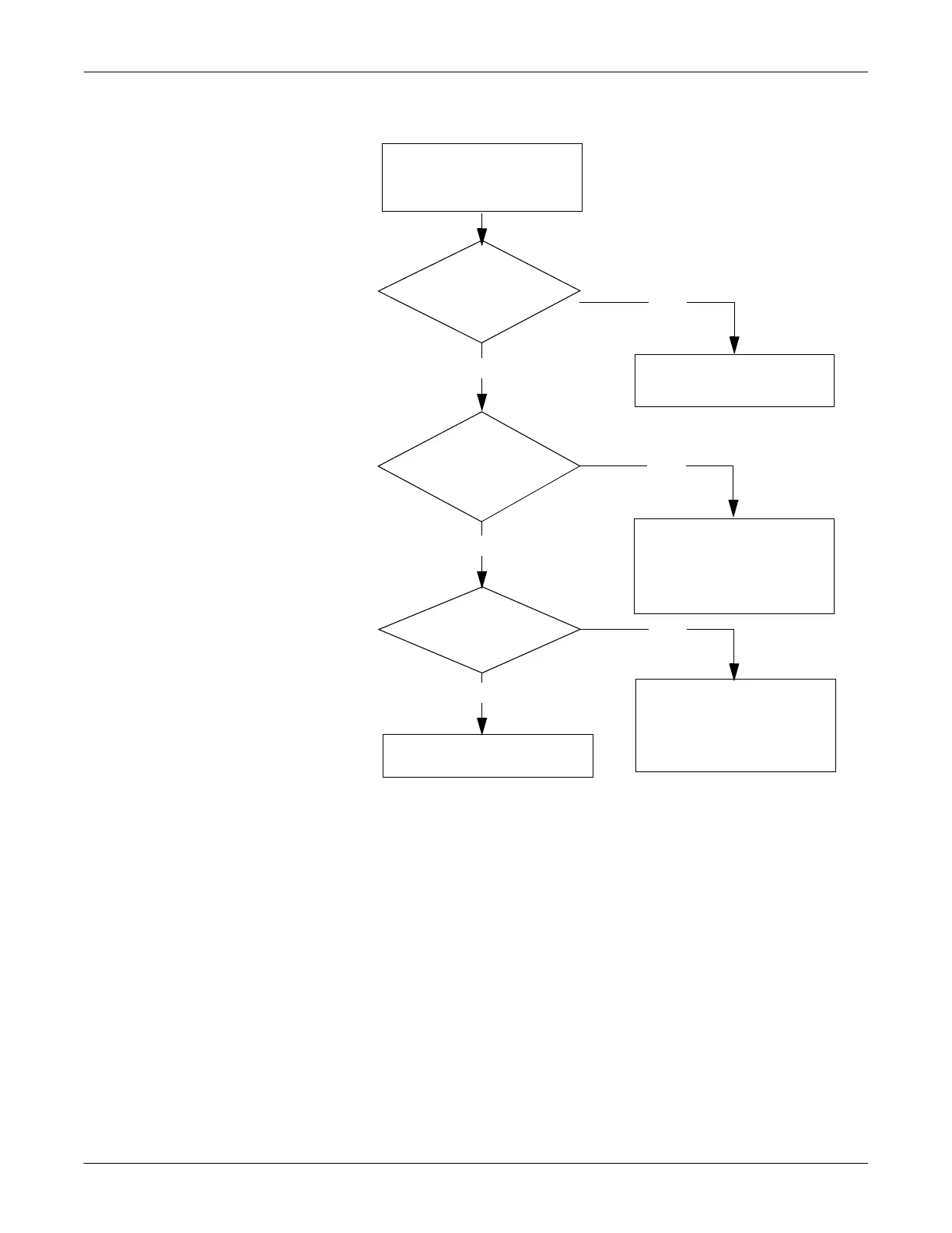
ECG Cannot be Previewed with the Controller (I.R.)
Preview ECG with the cable.
Cannot preview ECG by I.R.
operation over 3 minutes after
recording started.
ECG cannot be previewed
with the controller (I.R.)
Communication Error
Is the distance from
the recorder within
4.9 ft. (1.5 m)?
Position the recorder
within 4.9 ft. (1.5 m).
Is the I.R.
window facing the
recorder properly?
Reposition the I.R. window
properly to the recorder,
or remove any obstacle
between the recorder and
the controller.
Has recording
already started?
No
Yes
Yes
No
No
Yes
Call GE service.

Table of Contents

Related product manuals