EasyManua.ls Logo

GE SEER Light Extend Ambulatory Recorder - Cannot Transfer Data from the Controller

GE SEER Light Extend Ambulatory Recorder
86 pages
Print Icon
To Next Page IconTo Next Page
To Next Page IconTo Next Page
To Previous Page IconTo Previous Page
To Previous Page IconTo Previous Page
Loading...
2-16 SEER Light Ambulatory Recorder/Controller Revision B
2019818-008
SEER Light/SEER Light Extend Recorder: Troubleshooting
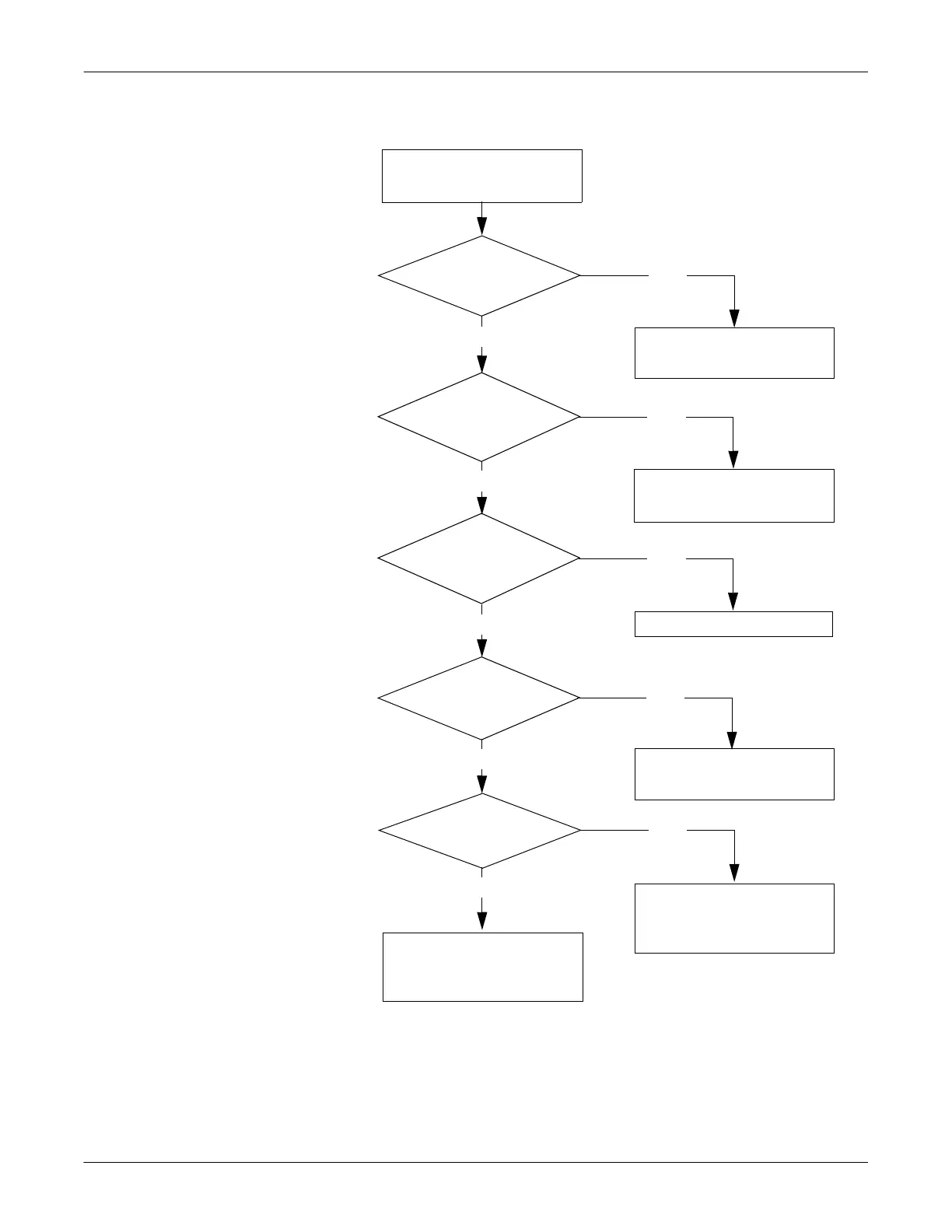
Cannot Transfer Data from the Controller
Cannot transfer data
from the controller.
Is the transfer
cable properly connected?
Connect the
cable properly.
Does the
controller display “No data
in the recorder?”
No data in the recorder.
Record ECG again.
Does the
controller display
“Recorder contains data
error?”
Call GE Service.
Is the data output
connector clean?
Clean the data output
connector.
Call GE Service.
No
Yes
Yes
No
No
Yes
Yes
No
Is the transfer
cable damaged?
Call GE Service.
No
Yes

Table of Contents

Related product manuals