EasyManua.ls Logo

GE SEER Light Extend Ambulatory Recorder - ECG Artifacts and Signal Issues

GE SEER Light Extend Ambulatory Recorder
86 pages
Print Icon
To Next Page IconTo Next Page
To Next Page IconTo Next Page
To Previous Page IconTo Previous Page
To Previous Page IconTo Previous Page
Loading...
Revision B SEER Light Ambulatory Recorder/Controller 2-19
2019818-008
SEER Light/SEER Light Extend Recorder: Troubleshooting
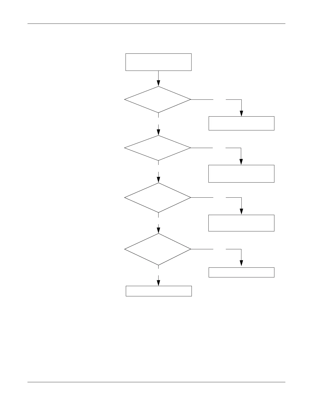
Artifact on ECG Recording
Artifact on ECG
recording.
Are electrodes
connected properly on
the patient?
Attach electrodes properly.
Is the patient cable
connected properly?
Connect the patient cable
properly.
Is the patient
cable connector
clean?
Clean the patient
cable connector.
Is the patient cable
damaged?
Call GE Service.
Call GE Service.
Yes
No
Yes
Yes
No
No
No
Yes

Table of Contents

Related product manuals