EasyManua.ls Logo

GE SEER Light Extend Ambulatory Recorder - Cannot Start Recording (I.R.)

GE SEER Light Extend Ambulatory Recorder
86 pages
Print Icon
To Next Page IconTo Next Page
To Next Page IconTo Next Page
To Previous Page IconTo Previous Page
To Previous Page IconTo Previous Page
Loading...
Revision B SEER Light Ambulatory Recorder/Controller 3-9
2019818-008
SEER Light/SEER Light Extend Controller: Troubleshooting
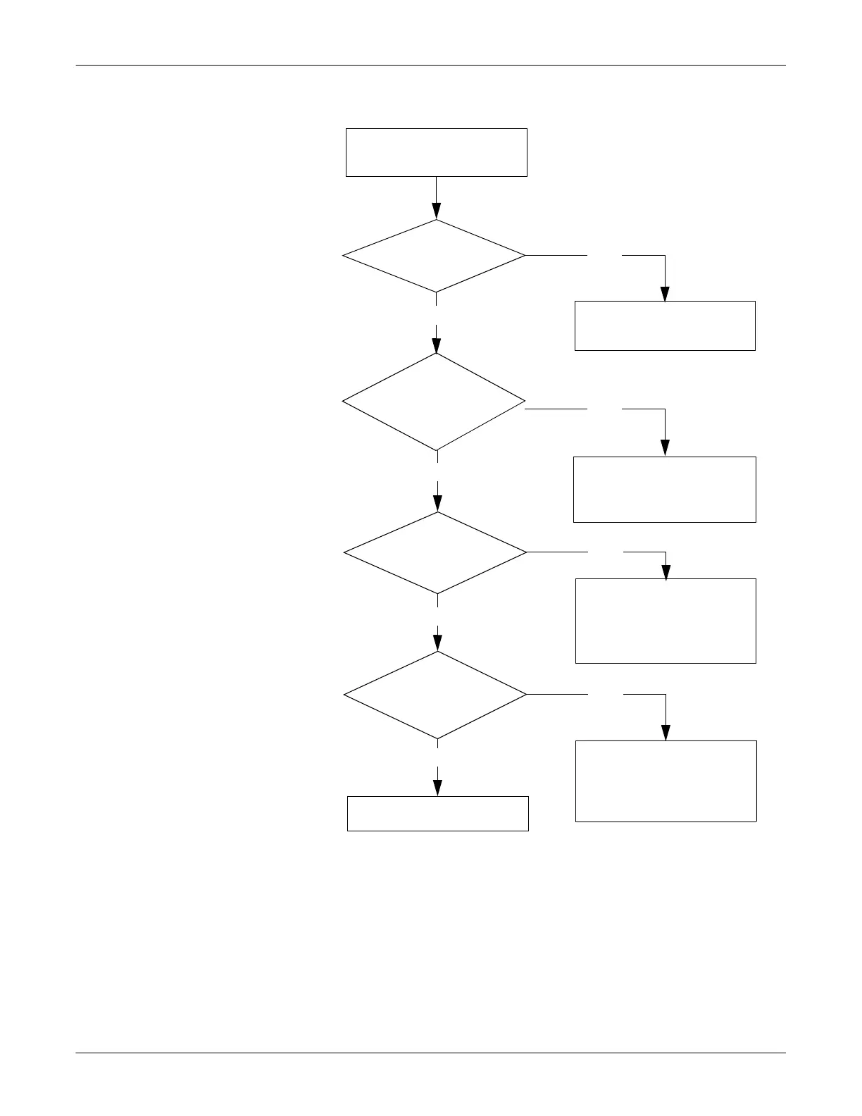
Cannot Start Recording (I.R.)
Cannot start recording
(I.R.).
Has
over 60 minutes
passed since recording
started?
If over 60 minutes have
passed, the SEER Light
cannot start by I.R.
operation.
Does
the controller display
“Already started?”
Reset the batteries over 30
seconds after removing them.
Is the distance from
the recorder within
4.9 ft. (1.5 m)?
Adjust the position within
4.9 ft. (1.5 m) from the
recorder.
Does the I.R. window
face the controller
properly?
Reposition the I.R. windows
to face each other properly.
Remove any obstacles
between the recorder and
the controller.
Call GE service.
Yes
No
No
Yes
Yes
No
No
Yes

Table of Contents

Related product manuals