EasyManua.ls Logo

GE SEER Light - No Buzzer Sound after Installing the Batteries

GE SEER Light
86 pages
Print Icon
To Next Page IconTo Next Page
To Next Page IconTo Next Page
To Previous Page IconTo Previous Page
To Previous Page IconTo Previous Page
Loading...
2-6 SEER Light Ambulatory Recorder/Controller Revision B
2019818-008
SEER Light/SEER Light Extend Recorder: Troubleshooting
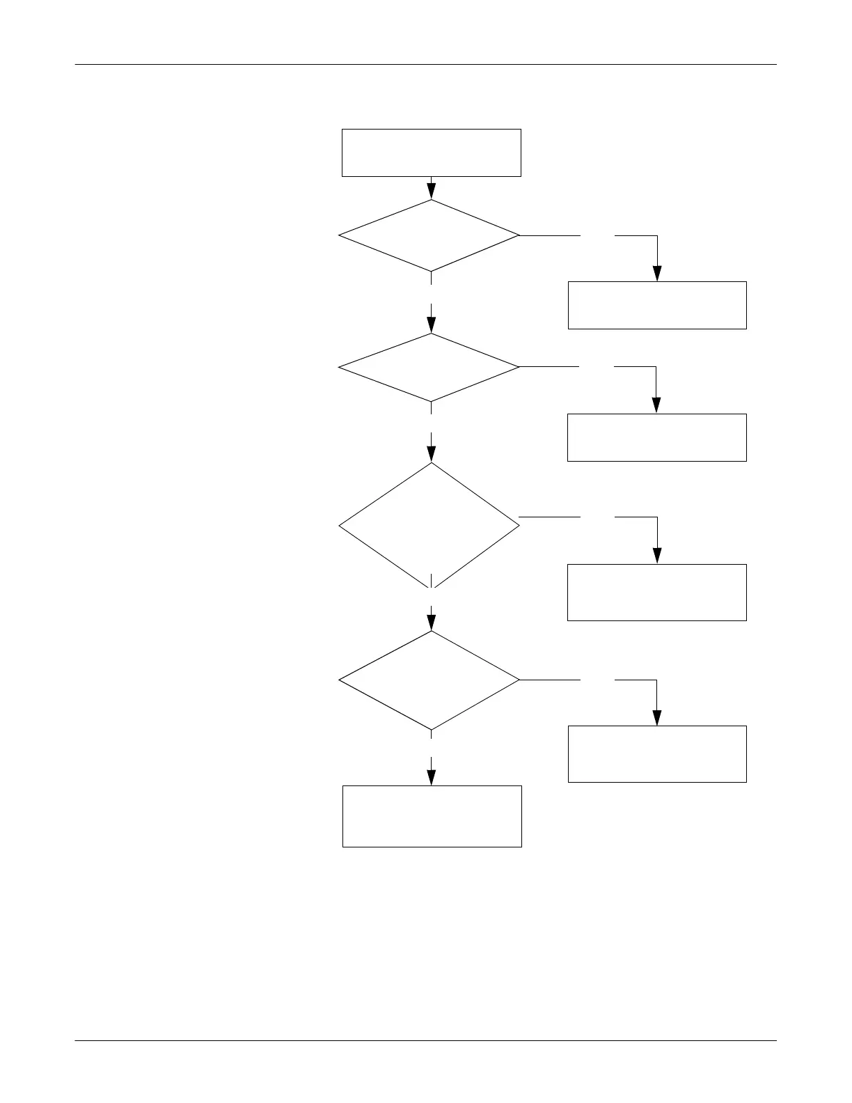
No Buzzer Sound After Installing the Batteries
No buzzer sound after
installing the batteries.
Are the batteries
installed properly?
Install the batteries
properly.
Are the batteries
new?
Replace with new
batteries.
Were the batteries
reinstalled over 10
seconds after the
batteries were
removed?
Reinstall the batteries
over 10 seconds after
removing them.
Are the battery
electrodes clean and
properly soldered?
Call GE service.
Call GE service.
Yes
Yes
Yes
Yes
No
No
No
No

Table of Contents

Related product manuals