EasyManua.ls Logo

GE SEER Light - Recording Cannot Start with the Controller (I.R.)

GE SEER Light
86 pages
Print Icon
To Next Page IconTo Next Page
To Next Page IconTo Next Page
To Previous Page IconTo Previous Page
To Previous Page IconTo Previous Page
Loading...
Revision B SEER Light Ambulatory Recorder/Controller 2-11
2019818-008
SEER Light/SEER Light Extend Recorder: Troubleshooting
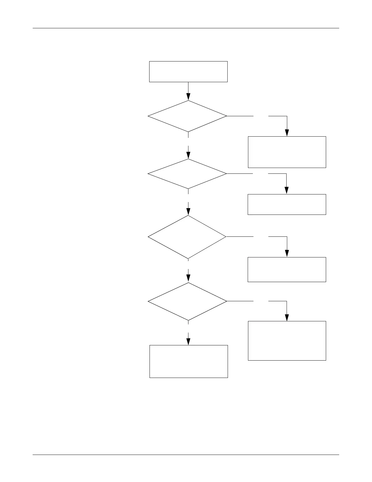
Recording Cannot Start with the Controller (I.R.)
Recording cannot start
with the controller (I.R.).
Does the controller
display “untransmitted
data?”
Transfer previous data or
press the START button
when the controller displays
“Data still remains.”
Does
the controller display
“Already started?”
Reset the batteries over 30
seconds after removing them.
Is the distance
from the controller
within 4.9 ft
(1.5 m?)
Adjust the position
within 4.9 ft. (1.5 m)
from the controller.
Does the I.R. window
face the controller
properly?
Reposition the I.R. windows
to face each other properly.
Remove any obstacles
between the recorder and
the controller.
Call GE Service.
Yes
Yes
No
No
Yes
Yes
No
No

Table of Contents

Related product manuals