EasyManua.ls Logo

GE SEER Light - Record Start Date;Time Is Initialized

GE SEER Light
86 pages
Print Icon
To Next Page IconTo Next Page
To Next Page IconTo Next Page
To Previous Page IconTo Previous Page
To Previous Page IconTo Previous Page
Loading...
2-18 SEER Light Ambulatory Recorder/Controller Revision B
2019818-008
SEER Light/SEER Light Extend Recorder: Troubleshooting
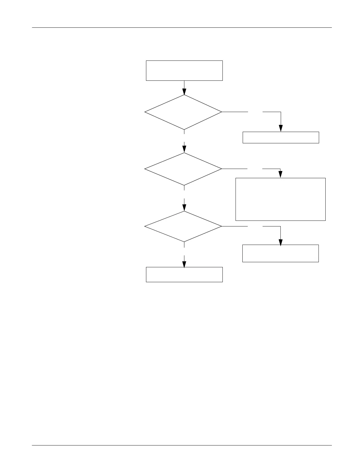
Record Start Date/Time is Initialized
Record start date/time
is initialized.
Was the recording
started by pressing the
START button?
Call GE Service.
Were the batteries
removed during or after
recording?
Record start date/time will be
initialized if the batteries are
removed before transferring the
ECG data after the START button
is pressed to start recording.
Replace the batteries.
Yes
No
No
Yes
Did more than
one week pass from the
last recording?
Call GE Service.
No
Yes

Table of Contents

Related product manuals