EasyManua.ls Logo

GE SEER Light - No Operation after Inserting Batteries and Pressing Power Button

GE SEER Light
86 pages
Print Icon
To Next Page IconTo Next Page
To Next Page IconTo Next Page
To Previous Page IconTo Previous Page
To Previous Page IconTo Previous Page
Loading...
3-6 SEER Light Ambulatory Recorder/Controller Revision B
2019818-008
SEER Light/SEER Light Extend Controller: Troubleshooting
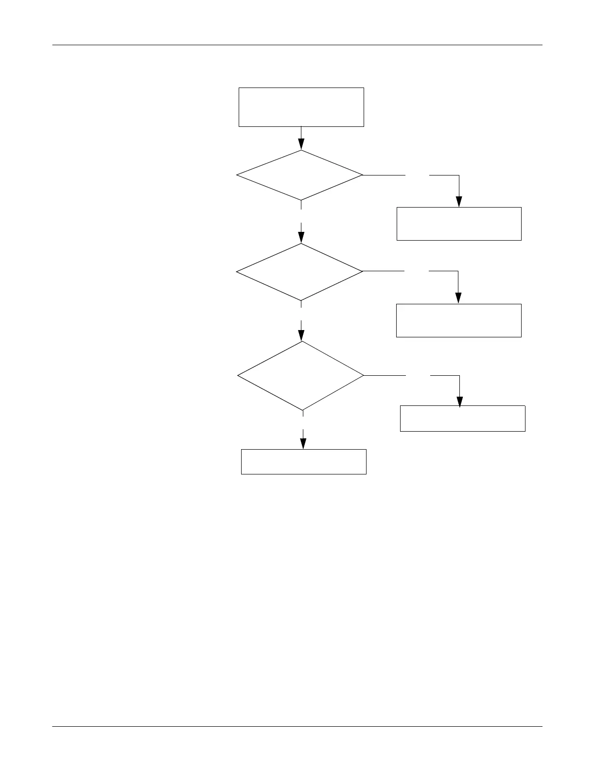
No Operation After Inserting Batteries and Pressing Power Button
No operation after inserting
batteries and pressing the
POWER button.
Are the batteries
set properly?
Set the batteries
properly.
Do the
batteries have sufficient
power of >4.5 V?
Replace with new
batteries.
Did the
beep sound when the
POWER button was
pressed?
Call GE service.
No
Yes
Yes
No
No
Yes
Call GE service.

Table of Contents

Related product manuals