EasyManua.ls Logo

GE SEER Light - Pressing the Appropriate Key(S) Does Not Start Operation

GE SEER Light
86 pages
Print Icon
To Next Page IconTo Next Page
To Next Page IconTo Next Page
To Previous Page IconTo Previous Page
To Previous Page IconTo Previous Page
Loading...
3-10 SEER Light Ambulatory Recorder/Controller Revision B
2019818-008
SEER Light/SEER Light Extend Controller: Troubleshooting
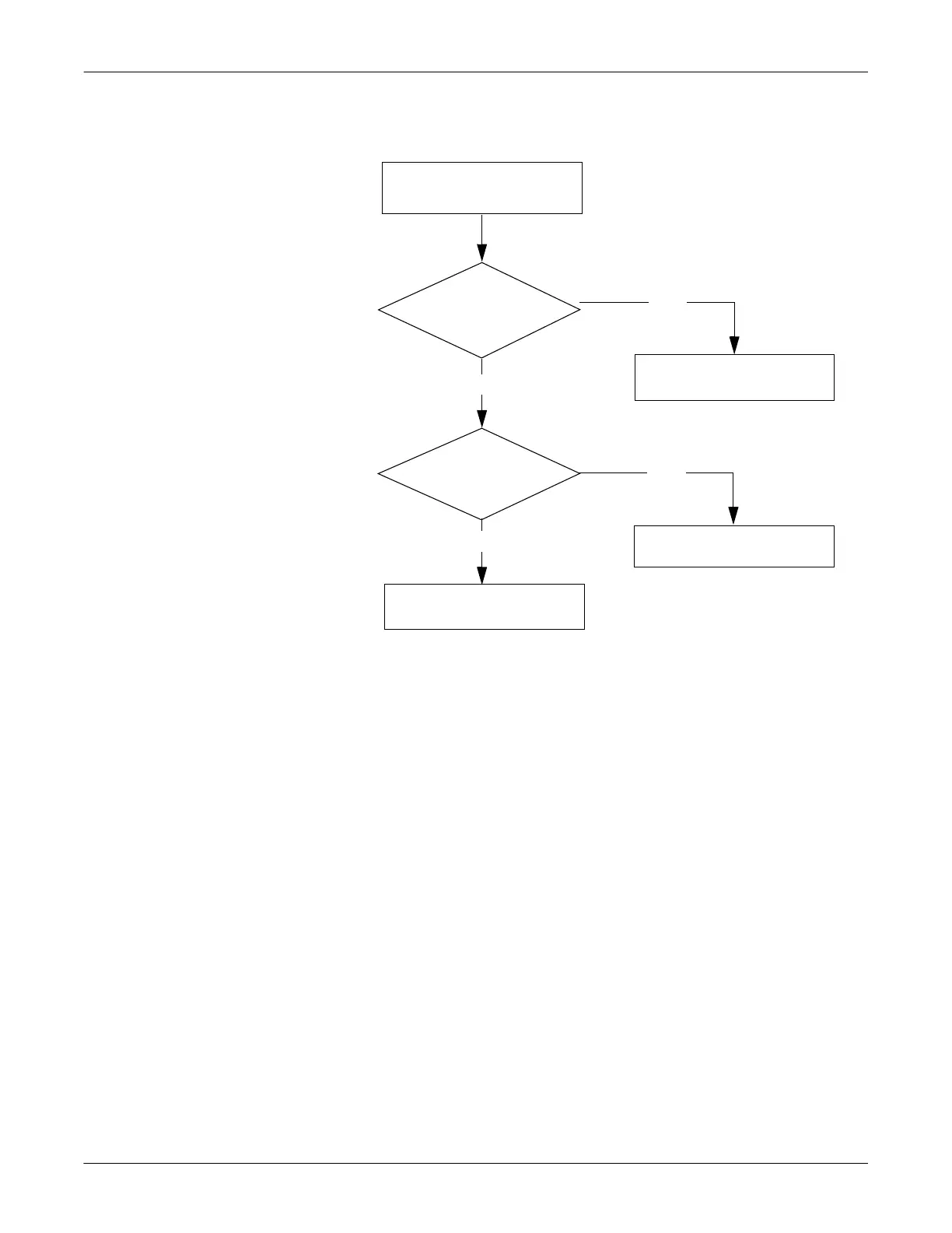
Pressing the Appropriate Key(s) Does Not Start Operation
Pressing the appropriate
key(s) does not start operation.
Can
the operation panel
key(s) be pressed
properly?
Call GE service.
Is there
debris between PC
board and key sheet
panel?
Call GE service.
Call GE service.
Yes
No
No
Yes

Table of Contents

Related product manuals