EasyManua.ls Logo

Hitachi DVPF2E - I Settings; Changing the Audio Language or Sound Mode

Hitachi DVPF2E
57 pages
Print Icon
To Next Page IconTo Next Page
To Next Page IconTo Next Page
To Previous Page IconTo Previous Page
To Previous Page IconTo Previous Page
Loading...
40
EN
2C15
¡Press the Arrow Button (K) to go back to the upper
hierarchy.
¡If the entire programme cannot be displayed at once
on the screen, L appears to go to the next page.
3 When the disc has been programmed, press
the
B Button.
¡Programmed play starts.
SETTINGS
CHANGING THE AUDIO
LANGUAGE OR SOUND MODE
The DVD/VCR has a function which allows you to
select the desired audio language and sound mode.
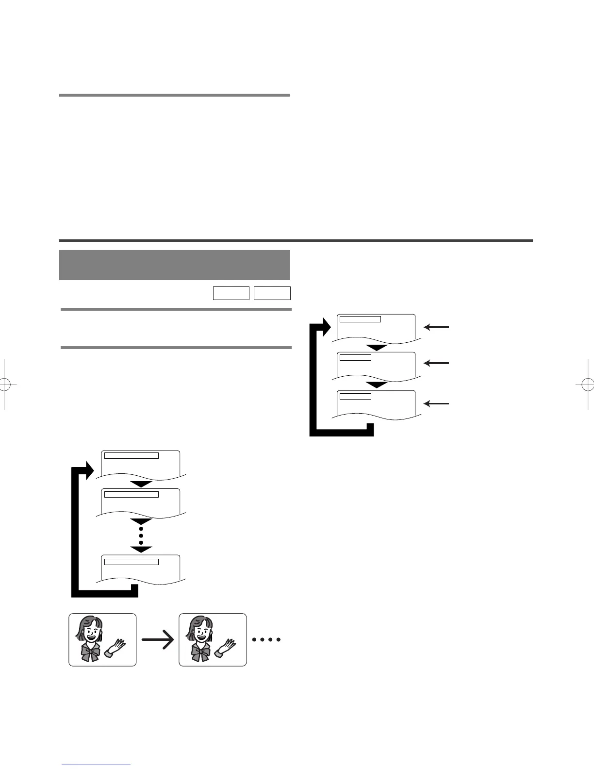
For DVDs
Press the AUDIO Button during playback, and then
press the AUDIO Button to select the desired audio
language.
¡The audio language can be changed if multiple
languages are recorded on the DVD being played.
CD DVD
AUDIO 1.ENG DolbyD 5.1CH
AUDIO 2.FRE DolbyD 5.1CH
AUDIO 3.JPN DolbyD 5.1CH
HELLO
Bon jour
For audio CDs
Press the AUDIO Button during playback.
¡Pressing the AUDIO Button cycles the sound mode
through STEREO, L-CH and R-CH.
Both right and left channels
are active (stereo).
Only the left channel
is active.
AUDIO STEREO
AUDIO L-CH
AUDIO R-CH
Only the right channel
is active.
Notes
¡Pressing the AUDIO Button may not work on some
DVDs with multiple audio languages (e.g. DVDs
which allow audio language setting on the disc
menu). Operation varies between discs, so refer to
the manual accompanying the disc.
¡Current audio language and sound mode will be dis-
played when you press the AUDIO Button at first.
¡If a desired language is not shown after pressing the
AUDIO Button several times, the disc does not have
an audio source in that language.
¡The audio language resets to the one which has been
selected in the setup mode, every time the power is
turned on or discs are replaced. If that language is
not available on a disc, a language defined by the
disc is selected.
¡The screen display will disappear after about 5
seconds.
Note
¡For some Audio language, three dashes (---) may
appear instead of a three-letter abbreviation for the
language (ENG, FRE, etc.).
Notes
¡Press the CLEAR/C. RESET Button, and the last-
programmed entry will be deleted.
¡Press the RETURN Button, and the STOP screen
will show up with the programme contents in mem-
ory.
¡The programme setting will be cancelled when the
power is turned off or the disc tray is opened.
¡programme will be cleared when you turn the
power off.
TO CLEAR THE PROGRAM
¡Press the C Button twice, and the programme will
be cleared.

Table of Contents

Other manuals for Hitachi DVPF2E

Related product manuals