EasyManua.ls Logo

Honda BF15D - Page 28

Honda BF15D
398 pages
Print Icon
To Next Page IconTo Next Page
To Next Page IconTo Next Page
To Previous Page IconTo Previous Page
To Previous Page IconTo Previous Page
Loading...
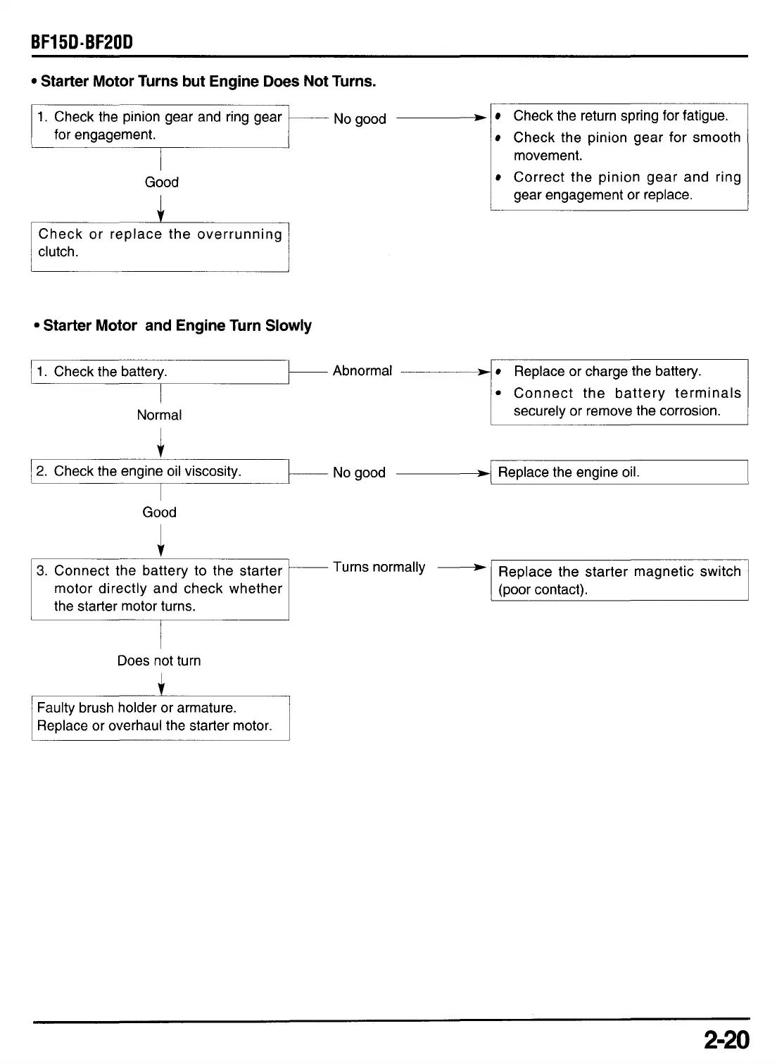
Starter Motor Turns but Engine Does Not Turns.
1.
Check the pinion gear and ring gear
for engagement.
No
good
I
Good
.1
1.
Check the batt Abnormal
*
Normal
Check or replace the overrunning
clutch.
Replace or charge the battery.
Connect the battery terminals
securely or remove the corrosion.
Check the return spring for fatigue.
Check the pinion gear for smooth
movement.
Correct the pinion gear and ring
gear engagement or replace.
2.
Check the engin
No
good
-
Starter Motor and Engine Turn
Slowly
Replace the engine oil.
Good
t
3.
Connect the battery to the starter
motor directly and check whether
the starter motor turns.
I
Does not turn
J.
Faulty brush holder or armature.
Replace or overhaul the starter motor.
~
Turns normally
-
Replace the starter magnetic switch
(poor contact).
2-20

Table of Contents

Other manuals for Honda BF15D

Related product manuals