EasyManua.ls Logo

InfiNet Wireless R5000 - Infinet Wireless R5000-O;Om;Ow; Installation Guidelines

Default Icon
88 pages
Print Icon
To Next Page IconTo Next Page
To Next Page IconTo Next Page
To Previous Page IconTo Previous Page
To Previous Page IconTo Previous Page
Loading...
InfiNet Wireless R5000 Technical User Manual
Copyright © 2004-2010 by InfiNet Wireless
31
2. InfiNet Wireless R5000-O/Om/Ow
Installation guidelines
1. Unpack the equipment
2. Check items integrity
3. Prepare RF-cables of the required length. For 5GHz devices the
recommended maximal RF cable length is 1 meter.
4. Install and isolate the
connectors on the RF cable
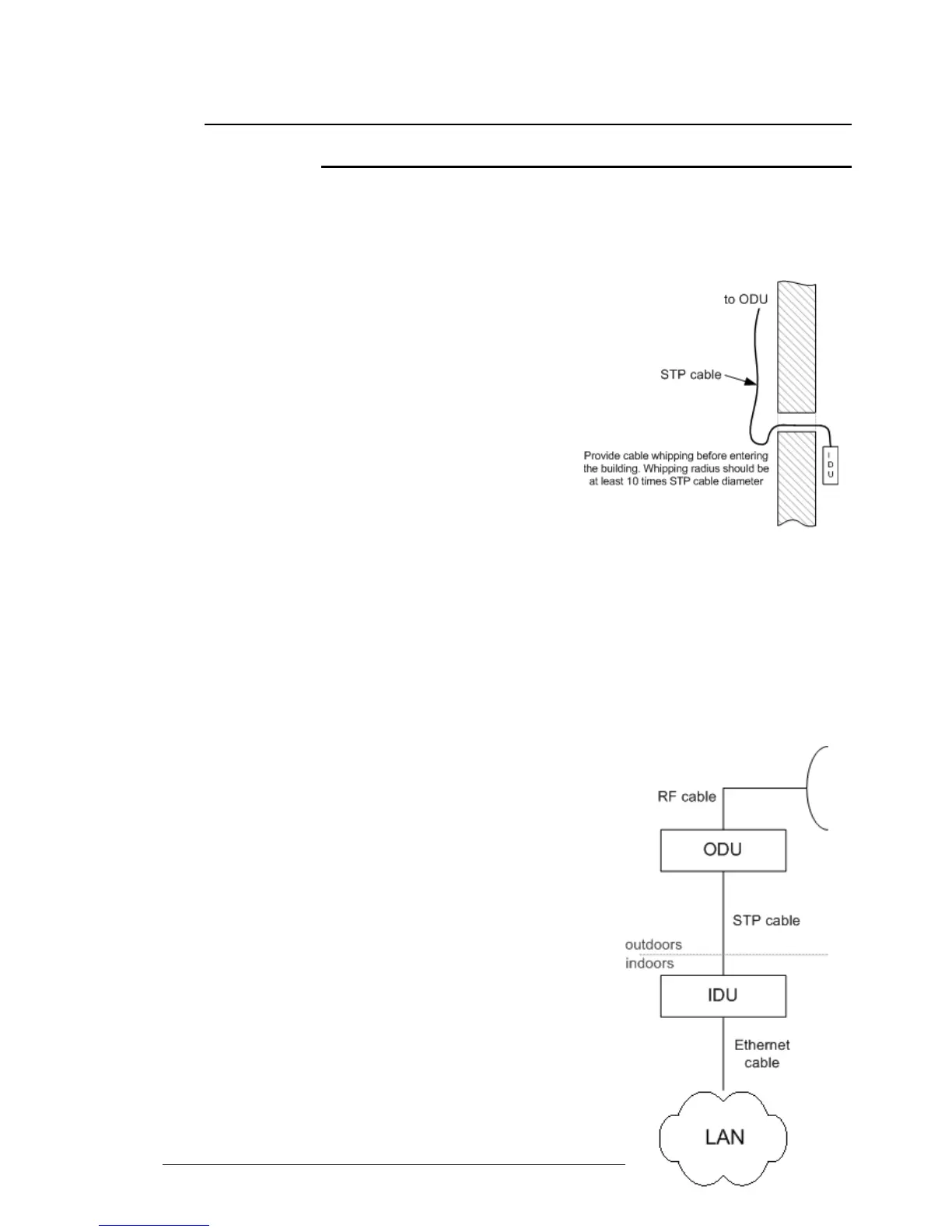
5. Determine the STP cable length
that is used to connect IDU and
ODU. The total cable length
between LAN (behind IDU) and
ODU should not be longer than
100 meters. Service cable
connecting IDU and ODU should
be STP Cat 5E cable.
6. Install (solder) connector for
ODU on the STP cable and
isolate it
7. If it is possible to lay STP cable
with a connector on the IDU side, install (solder) connector for IDU on the
STP cable and isolate it
8. Lay the STP cable from top to bottom from ODU to IDU
9. If step 7 is not accomplished, after the STP cable has been laid, install
(solder) connector for IDU
10. Install ODU on the mounting bracket connectors down and tighten it
11. Connect the ODU-IDU cable to the ODU
12. Isolate the ODU connector joint place
13. Once the antenna and antenna pole are
installed they must be grounded via
lightning protection grounding contour.
Antennas position must be lower than
the highest antenna pole point at least
by 2 antenna heights. If antenna is NOT
DC-shorted (see antenna technical
documentation), the additional lightning
arrestor must be used which is placed
between ODU and antenna and is
grounded to the antenna pole grounding
contour.
14. Connect RF cable to the antenna. Twist
the connector tightly
15. Connect RF cable to the ODU previously
having touched RF cable connector case
with ODU connector case
16. Isolate RF connectors from both sides
(ODU and antenna)

Table of Contents