EasyManua.ls Logo

InfiNet Wireless R5000 - Infinet Wireless R5000-L;Lm; Installation Guidelines

Default Icon
88 pages
Print Icon
To Next Page IconTo Next Page
To Next Page IconTo Next Page
To Previous Page IconTo Previous Page
To Previous Page IconTo Previous Page
Loading...
InfiNet Wireless R5000 Technical User Manual
Copyright © 2004-2010 by InfiNet Wireless
33
3. InfiNet Wireless R5000-L/Lm
Installation guidelines
1. Unpack the equipment
2. Check items integrity
3. Prepare RF-cables of the
required length. For 5GHz
devices the recommended
maximal RF cable length is
1 meter.
4. Install and isolate the
connectors on the RF cable
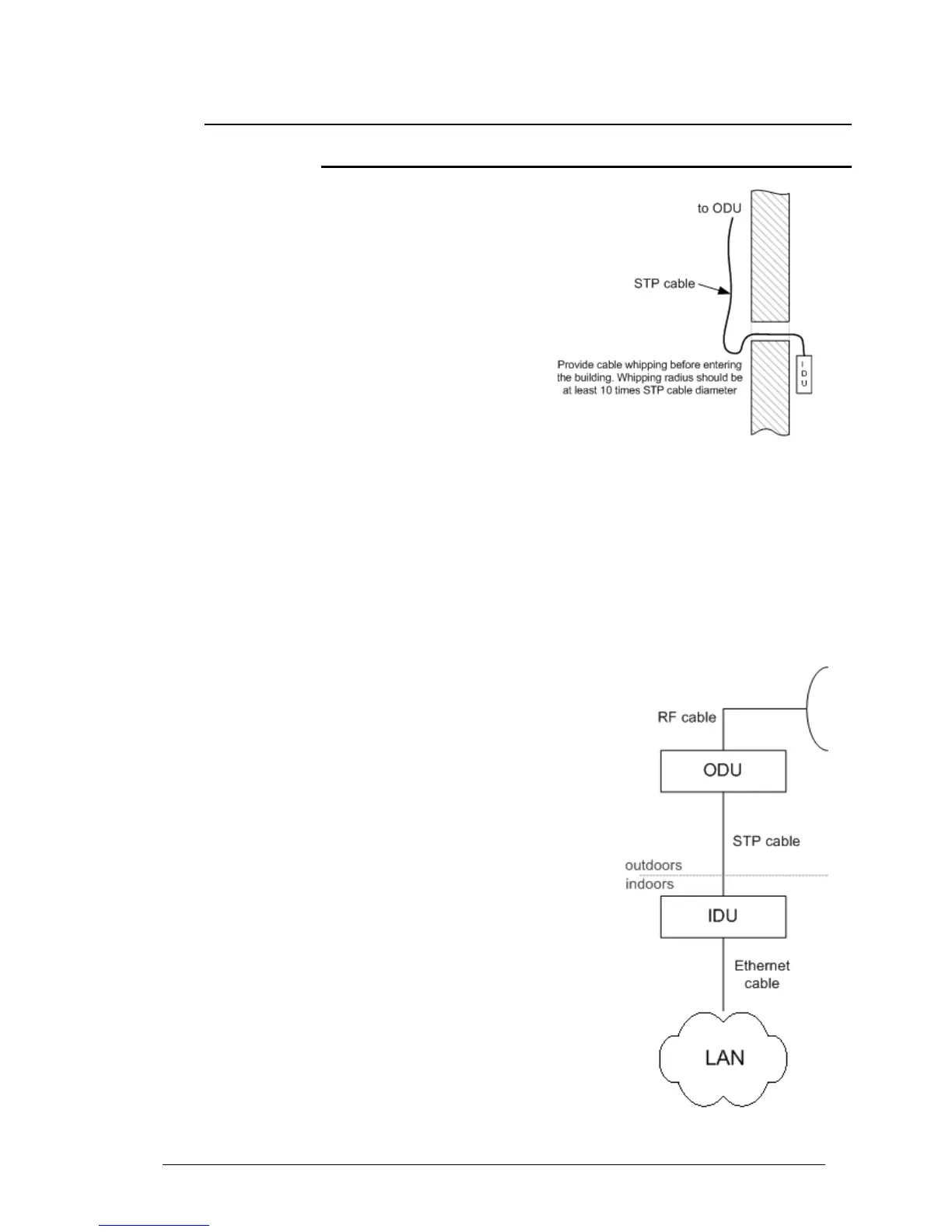
5. Determine the STP cable
length that is used to
connect IDU and ODU. The
total cable length between
LAN (behind IDU) and ODU should not be longer than 100 meters. Service
cable connecting IDU and ODU should be STP Cat 5E cable.
6. Install (solder) connector for ODU side on the STP cable and isolate it
7. Lay the STP cable from top to bottom from ODU to IDU
8. After the STP cable has been laid, use distribution box to switch from STP
cable to UTP cable with RJ-45 connectors.
9. Install ODU on the mounting bracket connectors down and tighten it
10. Connect the ODU-IDU cable to the ODU
11. Isolate the ODU connector joint place
12. Once the antenna and antenna pole are
installed they must be grounded via
lightning protection grounding contour.
Antennas position must be lower than
the highest antenna pole point at least
by 2 antenna heights. If antenna is NOT
DC-shorted (see antenna technical
documentation), the additional lightning
arrestor must be used which is placed
between ODU and antenna and is
grounded to the antenna pole grounding
contour.
13. Connect RF cable to the antenna. Twist
the connector tightly
14. Connect RF cable to the ODU previously
having touched RF cable connector case
with ODU connector case
15. Isolate RF connectors from both sides
(ODU and antenna)
16. Connect the UTP cable to IDU
17. Provide grounding for IDU
18. Connect Ethernet cable to IDU
19. Provide power supply for IDU

Table of Contents