EasyManua.ls Logo

InfiNet Wireless R5000 - Infinet Wireless R5000-M;MM and R5000-S;Sm; Installation Guidelines

Default Icon
88 pages
Print Icon
To Next Page IconTo Next Page
To Next Page IconTo Next Page
To Previous Page IconTo Previous Page
To Previous Page IconTo Previous Page
Loading...
InfiNet Wireless R5000 Technical User Manual
Copyright © 2004-2010 by InfiNet Wireless
35
4. InfiNet Wireless R5000-M/Mm and R5000-S/Sm
Installation guidelines
1. Unpack the equipment
2. Check items integrity
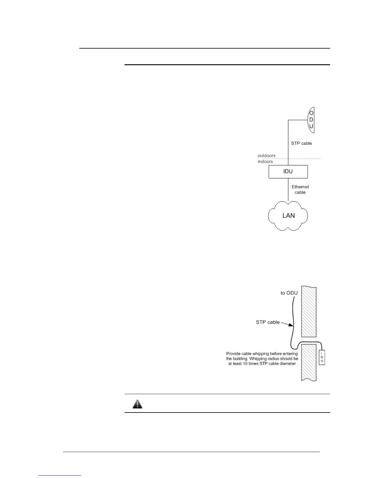
3. Determine the STP cable length that is used to connect IDU and ODU. The
total cable length between LAN (behind IDU)
and ODU should not be longer than 100
meters.
4. Install (solder) connector for ODU on the STP
cable and isolate it
5. Lay the STP cable from top to bottom from
ODU to IDU
6. After the STP cable has been laid, use
distribution box to switch from STP cable to
UTP cable with RJ-45 connectors. Service
cable connecting IDU and ODU should be STP
Cat 5E cable.
7. Install ODU on the mounting bracket
according to the direction required for the link.
Do not tight it too hard unless the antenna
alignment is not complete. Install ODU
connectors down.
8. Connect the ODU-IDU cable to the ODU
9. Isolate the ODU connector joint place
10. Once the ODU and antenna pole are installed they must be grounded via
lightning protection grounding contour. ODU position must be lower than the
highest antenna pole point at least by 2 ODU heights
11. Connect the UTP cable to IDU
12. Provide grounding for IDU
13. Connect Ethernet cable to IDU
14. Provide power supply for IDU
15. Connect to the Device using
Telnet protocol
It is extremely important to install ODU connectors down!

Table of Contents