EasyManua.ls Logo

Inovance SV820N Series - Chapter 4 Operation Panel; 4.1 Operation Panel Composition; 4.1.1 Appearance of the LED operation panel

Inovance SV820N Series
181 pages
To Next Page IconTo Next Page
To Next Page IconTo Next Page
To Previous Page IconTo Previous Page
To Previous Page IconTo Previous Page
Loading...
- 66 -
3 Wiring
3
3.10 Overall Wiring
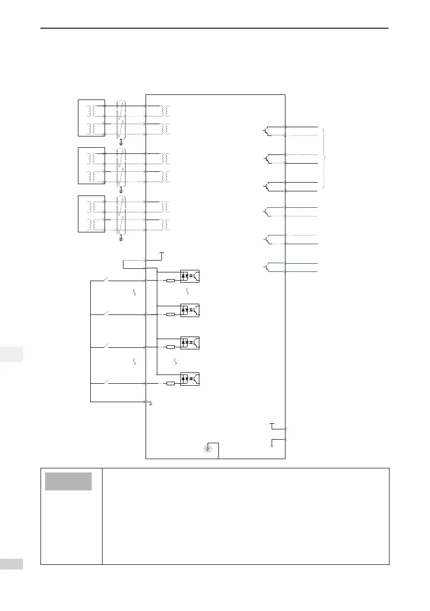
Figure 3-23 Overall wiring diagram
Servo drive
PE shield
connects with
the connector
housing
DO2+
35
36 DO2-
DO1+
33
34
DO1-
DO3+
37
38
DO3-
State
output
Note 4
29
15
GND
+5V
GND
5V
Note 5
DI1
24V
COM+
9
11
17
+24 V
power
supply
DI16
20
DI17
19
DI24
8
COM-
15
Note
1
2.4 kΩ
2.4 kΩ
4.7 kΩ
4.7 kΩ
RX+
3
RX
-
6
TX
+
1
TX-
2
Host
controller
Next slave
station
RX+
3
RX-
6
TX+
1
TX-
2
RX+
3
RX-
6
TX+
1
TX-
2
RX+
3
RX-
6
TX+
1
TX-
2
Note 2
RX+
3
RX-
6
TX+
1
TX-
2
PC
RX+
3
RX-
6
TX+
1
TX-
2
DO5+
41
42 DO5-
DO4+
39
40
DO4-
DO6+
43
44
DO6-
Note 3
High-speed
input
Normal input
Note
Note1:UseCAT.5Edouble-shieldedcablefornetworkinterfaces.Straight-throughand
crossover Ethernet cables are acceptable.
Note2:Internal+24Vpowersupply,voltagerange:20Vto28V,maximumworkingcurrent:
200 mA.
Note3:AsDI1–DI16arehigh-speedDIs,pleaseusethemaccordingtothefunctions.Ifthey
areusedinlowspeedcircumstances,theinternallteringparametersmaybeincreased
according to the function code to enhance the anti-interference capacity.
Note4:CustomersneedtopreparethepowersupplyforDOs,withvoltagerangingfrom5V
to 24 V. The DO terminals support 30 V DC voltage and 50 mA current to the maximum.
Note5:Theinternal+5Vpowersupplysupportsamaximumof200mAoutputcurrent.

Table of Contents

Related product manuals