EasyManua.ls Logo

Integra DTR-5.9 - Component Connection Procedures

Integra DTR-5.9
116 pages
Print Icon
To Next Page IconTo Next Page
To Next Page IconTo Next Page
To Previous Page IconTo Previous Page
To Previous Page IconTo Previous Page
Loading...
22
Connecting Your Components
—Continued
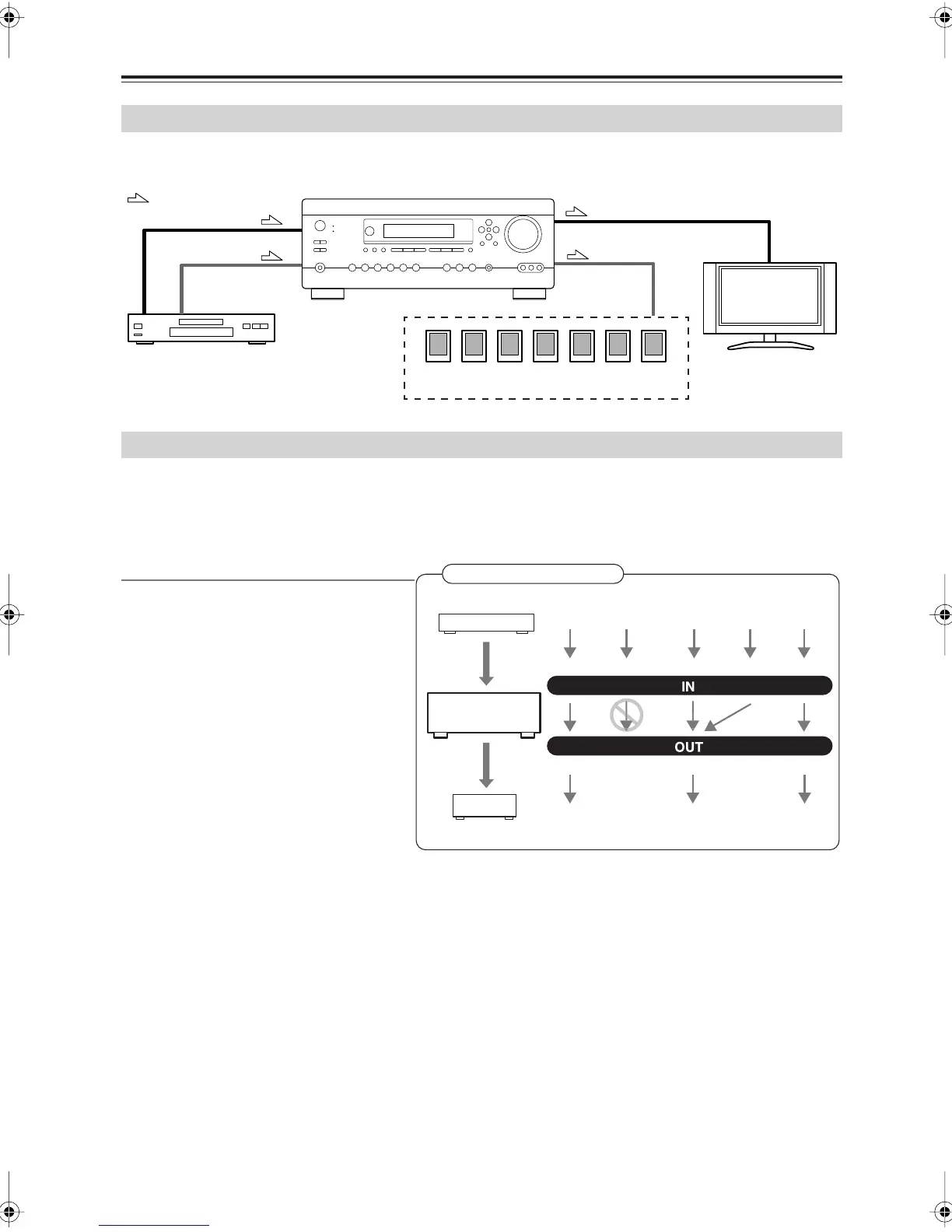
By connecting both the audio and video outputs of your DVD player and other AV components to the AV receiver, you
can switch the audio and video signals simultaneously simply by changing the input source on the AV receiver.
The AV receiver supports several connection formats for compatibility with a wide range of AV equipment. The format
you choose will depend on the formats supported by your other components. Use the following sections as a guide.
For video components, you must make an audio connection and a video connection.
Audio Connection Formats
Audio equipment can be connected to the AV
receiver by using any of the following audio
connection formats: analog, optical, coaxial,
analog multichannel, or HDMI.
When you connect audio equipment to an
HDMI, OPTICAL, or COAXIAL input, you
must assign that input to an input selector (see
pages 45).
When choosing a connection format, bear in
mind that the AV receiver does not convert dig-
ital input signals for analog line outputs and
vice versa. For example, audio signals con-
nected to an optical or coaxial digital input are
not output by the analog TAPE OUT.
If signals are present at more than one input, the inputs will be selected automatically in the following order of priority:
HDMI, digital, analog (including multichannel). You can specify which audio inputs the AV receiver checks for the
presence of a signal in the “Automatic Audio Input Selection Setup” on page 47.
Connecting Audio and Video Signals to the AV Receiver
: Signal Flow
Video
Video
Audio
Speakers (see page 17 for hookup details)
DVD player, etc.
TV, projector,
etc.
Audio
Which Connections Should I Use?
DVD player, etc.
AV receiver
MD recorder, etc.
Optical Coaxial Analog
Analog
Multichannel
Audio Signal Flow Chart
HDMI
HDMI Optical
DTR-5.9En.book Page 22 Tuesday, April 15, 2008 9:53 AM

Table of Contents

Other manuals for Integra DTR-5.9

Related product manuals