EasyManua.ls Logo

Integra DTR-5.9 - Connecting a VCR or DVR for Playback

Integra DTR-5.9
116 pages
Print Icon
To Next Page IconTo Next Page
To Next Page IconTo Next Page
To Previous Page IconTo Previous Page
To Previous Page IconTo Previous Page
Loading...
27
Connecting Your Components
—Continued
With this hookup, you can use the tuner in your VCR or DVR to listen to your favorite TV programs
via the AV receiver, which is useful if your TV has no audio outputs.
•With connection , you can listen to the VCR or DVR in Zone 2.
•To enjoy Dolby Digital and DTS, use connection or . (To listen in Zone 2 as well, use and , or and
.)
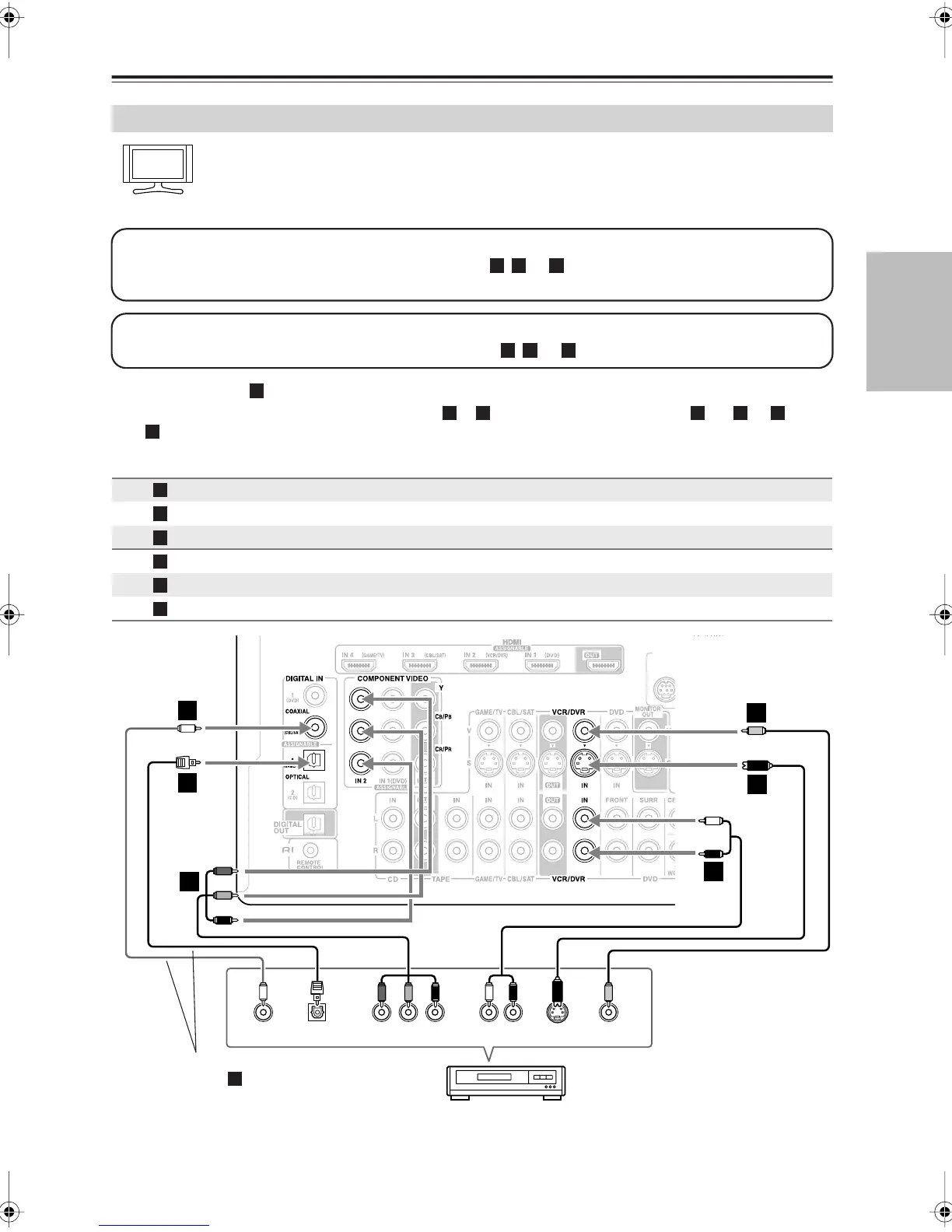
Connecting a VCR or DVR for Playback
Connection AV receiver Signal flow VCR or DVR Picture quality
COMPONENT VIDEO IN 2
Component video output
Best
VCR/DVR IN S
S-Video output Better
VCR/DVR IN V
Composite video output
Standard
VCR/DVR IN L/R
Analog audio L/R output
DIGITAL IN COAXIAL 2
Digital coaxial output
DIGITAL IN OPTICAL 1
Digital optical output
Hint!
Step 1: Video Connection
Choose a video connection that matches your VCR or DVR ( , , or
), and then make the connection. You must
connect the AV receiver to your TV with the same type of connection.
A
B C
Step 2: Audio Connection
Choose an audio connection that matches your VCR or DVR ( , , or ), and then make the connection.
a
b c
a
b c a b a
c
A
B
C
a
b
c
ANTENNA
FM
AM
75
SIRIUS
YCOAXIAL
OUT
PB
COMPONENT VIDEO OUT
P
R S VIDEO
OUT
AUDIO
OUT
VIDEO
OUT
LR
OPTICAL
OUT
b
c
A
B
C
B
a
C
VCR or DVR
Connect one or the other
Connection must be
assigned (see page 45)
b
DTR-5.9En.book Page 27 Tuesday, April 15, 2008 9:53 AM

Table of Contents

Other manuals for Integra DTR-5.9

Related product manuals