EasyManua.ls Logo

Integra DTR-5.9 - Connecting Integra;Onkyo Components

Integra DTR-5.9
116 pages
Print Icon
To Next Page IconTo Next Page
To Next Page IconTo Next Page
To Previous Page IconTo Previous Page
To Previous Page IconTo Previous Page
Loading...
37
Connecting Your Components
—Continued
With (Remote Interactive), you can use the following special functions:
Auto Power On/Standby
When you start playback on a component connected via , if the AV receiver is on Standby, it will automatically turn
on and select that component as the input source. Similarly, when the AV receiver is set to Standby, all components
connected via will also go on Standby.
Direct Change
When playback is started on a component connected via , the AV receiver automatically selects that component as
the input source. If your DVD player is connected to the AV receiver’s DVD IN (multichannel input), you’ll need to
press the [Multi CH] button repeatedly and select Multich to hear all channels (see page 48), as the Direct Change
function selects the DVD IN FRONT L/R jacks.
Remote Control
You can use the AV receiver’s remote controller to control your other -capable Integra/Onkyo components. You must
enter the appropriate remote control code first (see page 101). And remember to point the remote controller at the AV
receiver and not the other component.
Notes:
Use only cables for connections. cables
are supplied with Integra/Onkyo players (DVD, CD,
etc.).
Some components have two jacks. You can con-
nect either one to the AV receiver. The other jack is
for connecting additional -capable components.
Connect only Integra/Onkyo components to
jacks. Connecting other manufacturer’s components
may cause a malfunction.
Some components may not support all functions.
Refer to the manuals supplied with your other Inte-
gra/Onkyo components.
While Zone 2 is on, the Auto Power On/Standby and
Direct Change functions do not work.
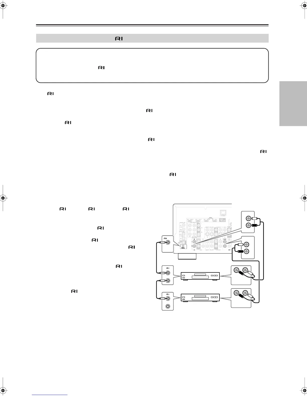
Connecting Integra/Onkyo Components
Step 1: Make sure that each Integra/Onkyo component is connected to the AV receiver with an analog audio cable
(RCA).
Step 2: Make the necessary connections (see illustration below).
Step 3: If you’re using an MD, CDR, or RI DOCK component, change the Input Display (see page 46).
ANTENNA
FM
AM
75
SIRIUS
LR
FRONT
DVD
L
R
IN
CD
L
R
REMOTE
CONTROL
ANALOG
AUDIO OUT
LR
ANALOG
AUDIO OUT
e.g., CD player
e.g., DVD player
DTR-5.9En.book Page 37 Tuesday, April 15, 2008 9:53 AM

Table of Contents

Other manuals for Integra DTR-5.9

Related product manuals