EasyManua.ls Logo

Integra DTR-5.9 - Using Zone 2 Controls

Integra DTR-5.9
116 pages
Print Icon
To Next Page IconTo Next Page
To Next Page IconTo Next Page
To Previous Page IconTo Previous Page
To Previous Page IconTo Previous Page
Loading...
96
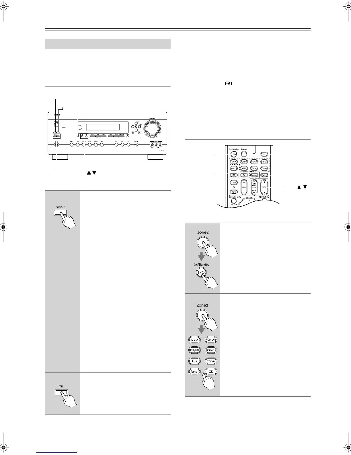
Zone 2
—Continued
This section explains how to turn Zone 2 on and off, how
to select an input source for Zone 2, and how to adjust
the volume for Zone 2.
Controlling Zone 2 from the AV receiver
Notes:
Only analog input sources are output by Zone 2. Dig-
ital input sources are not output. If no sound is heard
when an input source is selected, check to make sure
it’s connected to an analog input.
While Zone 2 is on, the Auto Power On/Standby and
Direct Change functions do not work.
While Powered Zone 2 is being used, listening modes
that require surround back speakers (6.1/7.1), such as
Dolby Digital EX and DTS-ES are unavailable.
Controlling Zone 2 with the Remote
Controller
Using Zone 2
1
To turn on Zone 2 and select an
input source, press the [Zone 2]
button repeatedly.
Alternatively, press the [Zone 2]
button followed by an input
selector button within 8 seconds.
Zone 2 turns on and ZONE 2 indicator
lights up.
To select the same source as that of the
main room, press the [Zone 2] button
repeatedly until “Z2 Sel: Source”
appears.
To select AM or FM press the [Tuner]
Input Selector button repeatedly. On the
North American model, you can also
select SIRIUS.
Note:
•You cannot select different AM or
FM radio stations for your main
room, Zone 2. The same AM/FM
radio station will be heard in each
room.
2
To turn off Zone 2, press the
Zone 2 [Off] button.
Zone 2
Zone 2 Level
+, –
ToneOff
1
Press the [Zone 2] button, then
point the remote controller at the
AV receiver and press the
[On/Standby] button.
Zone 2 turns on and ZONE 2 indicator
lights up.
2
To select an input source for
Zone 2, press the [Zone 2] button,
followed by an Input Selector but-
ton.
To select AM or FM press the [Tuner]
Input Selector button repeatedly. On
the North American model, you can
also select SIRIUS.
Note:
•You cannot select different AM or FM
radio stations for your main room,
Zone 2. The same AM/FM radio sta-
tion will be heard in each room.
Zone2
On/Standby
Input
Selector
Muting
VOL /
DTR-5.9En.book Page 96 Tuesday, April 15, 2008 9:53 AM

Table of Contents

Other manuals for Integra DTR-5.9

Related product manuals