EasyManua.ls Logo

Integra DTR-5.9 - Connecting a Cassette, CDR, Minidisc, or DAT Recorder

Integra DTR-5.9
116 pages
Print Icon
To Next Page IconTo Next Page
To Next Page IconTo Next Page
To Previous Page IconTo Previous Page
To Previous Page IconTo Previous Page
Loading...
35
Connecting Your Components
—Continued
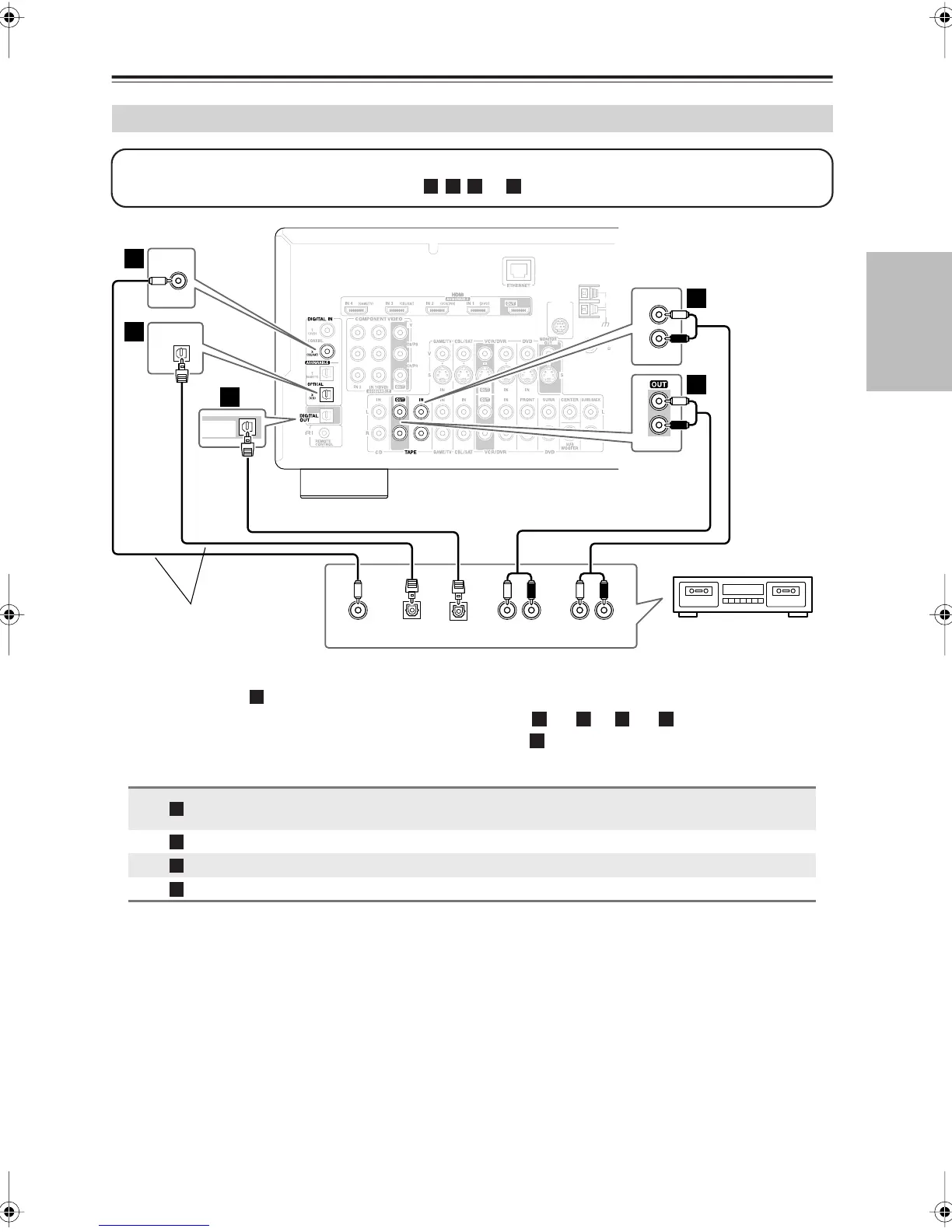
•With connection , you can play and record or listen in Zone 2.
•To connect the recorder digitally for playback, use connections and , or and .
•To connect the recorder digitally for recording, use connection .
Connecting a Cassette, CDR, MiniDisc, or DAT Recorder
Connection AV receiver Signal flow Cassette, CDR, MD, or DAT recorder
TAPE IN L/R
TAPE OUT L/R
Analog audio L/R output
Analog audio L/R input
DIGITAL IN COAXIAL 2
Digital coaxial output
DIGITAL IN OPTICAL 2
Digital optical output
DIGITAL OPTICAL OUT
Digital optical input
ANTENNA
FM
AM
75
SIRIUS
OPTICAL
IN
DIGITAL
OUT
d
COAXIAL
2
(CBL/SAT)
COAXIAL
OUT
AUDIO
IN
LR
OPTICAL
OUT
OPTICAL
2
(CD)
L
R
IN
TAPE
AUDIO
OUT
LR
L
R
TAPE
b
c
a
a
Step 1:
Choose a connection that matches your recorder ( , , , or ), and then make the connection.
a b c d
Cassette, CDR, MD, etc.
Connect one or the other
These connections must be
assigned (see page 45)
a
a
b
a c
d
a
b
c
d
DTR-5.9En.book Page 35 Tuesday, April 15, 2008 9:53 AM

Table of Contents

Other manuals for Integra DTR-5.9

Related product manuals