EasyManua.ls Logo

Integra DTR-5.9 - Connecting a TV or Projector

Integra DTR-5.9
116 pages
Print Icon
To Next Page IconTo Next Page
To Next Page IconTo Next Page
To Previous Page IconTo Previous Page
To Previous Page IconTo Previous Page
Loading...
24
Connecting Your Components
—Continued
•With connection , you can listen to and record audio from your TV or listen in Zone 2.
•To enjoy Dolby Digital and DTS, use connection or . (To record or listen in Zone 2 as well, use and ,
or and .)
If your TV has no audio outputs, connect an audio output from your VCR or cable or satellite
receiver to the AV receiver and use its tuner to listen to TV programs through the AV receiver (see
pages 27 and 29).
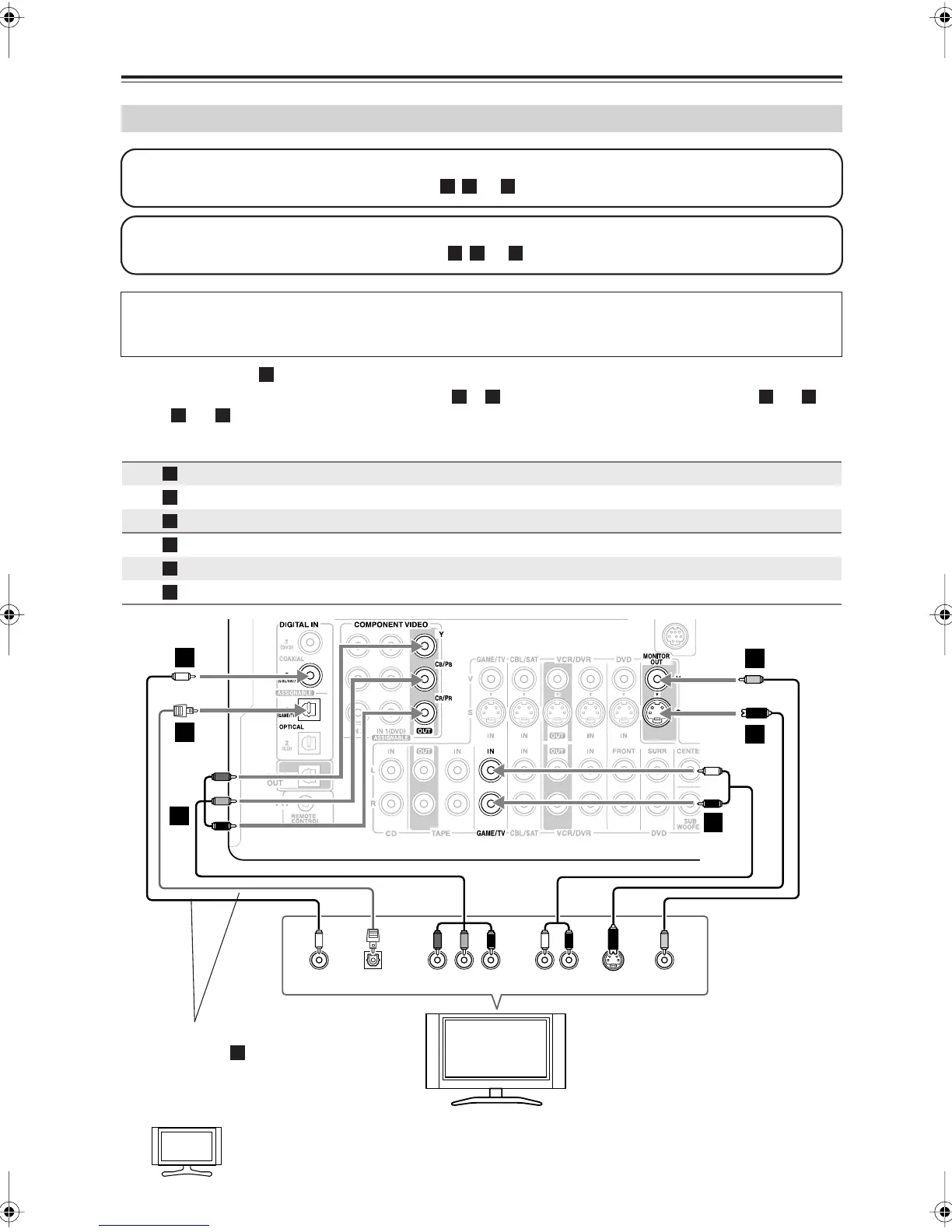
Connecting a TV or Projector
The onscreen setup menus appear only on a TV that is connected to the HDMI OUT. If your TV is connected to the
composite video or S-Video MONITOR OUT, or the COMPONENT VIDEO OUT, use the DTR-5.9’s display when
changing settings.
Connection AV receiver Signal flow TV Picture quality
COMPONENT VIDEO OUT
Component video input Best
MONITOR OUT S
S-Video input Better
MONITOR OUT V
Composite video input Standard
GAME/TV IN L/R
Analog audio L/R output
DIGITAL IN COAXIAL 2
Digital coaxial output
DIGITAL IN OPTICAL 1
Digital optical output
Step 1: Video Connection
Choose a video connection that matches your TV ( , , or ), and then make the connection.
A B
C
Step 2: Audio Connection
Choose an audio connection that matches your TV ( , , or ), and then make the connection.
a b c
a
b c a b
a c
A
B
C
a
b
c
ANTENNA
FM
75
YCOAXIAL
OUT
PB
COMPONENT VIDEO IN
P
R S VIDEO
IN
AUDIO
OUT
VIDEO
IN
LR
OPTICAL
OUT
b
c
A
B
C
B
a
C
TV, projector,
etc.
Connect one or the other
Connection must be assigned
(see page 45)
c
Hint!
DTR-5.9En.book Page 24 Tuesday, April 15, 2008 9:53 AM

Table of Contents

Other manuals for Integra DTR-5.9

Related product manuals