EasyManua.ls Logo

Integra DTR-5.9 - Connecting a Game Console

Integra DTR-5.9
116 pages
Print Icon
To Next Page IconTo Next Page
To Next Page IconTo Next Page
To Previous Page IconTo Previous Page
To Previous Page IconTo Previous Page
Loading...
30
Connecting Your Components
—Continued
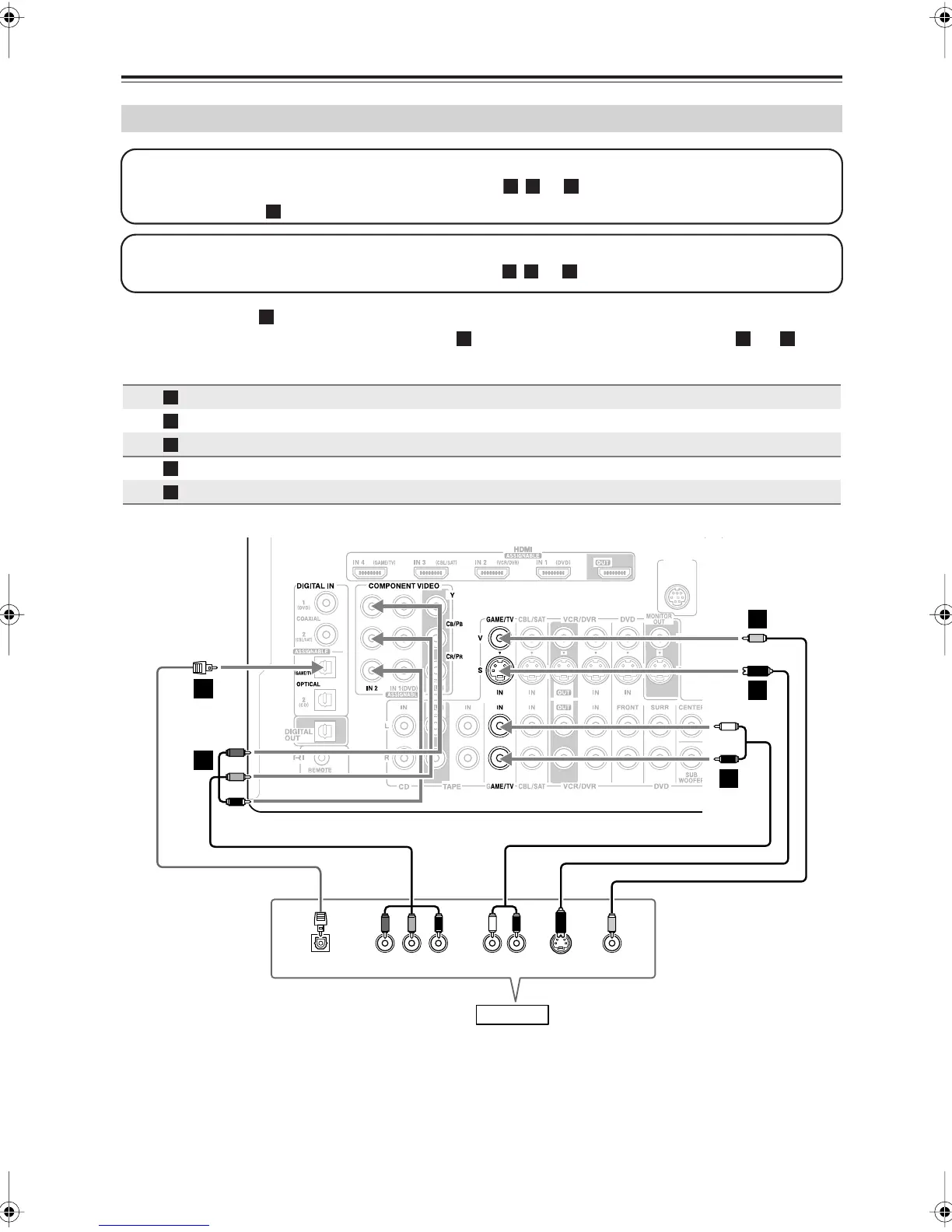
•With connection , you can listen to and record audio from your game console or listen in Zone 2.
•To enjoy Dolby Digital and DTS, use connection . (To record or listen in Zone 2 as well, use and .)
Connecting a Game Console
Connection AV receiver Signal flow Game console Picture quality
COMPONENT VIDEO IN 2
Component video output
Best
GAME/TV IN S
S-Video output Better
GAME/TV IN V
Composite video output
Standard
GAME/TV IN L/R
Analog audio L/R output
DIGITAL OPTICAL IN 1
Digital optical output
Step 1: Video Connection
Choose a video connection that matches your game console ( , , or
), and then make the connection.
If you use connection , you must connect the AV receiver to your TV with the same type of connection.
A
B C
A
Step 2: Audio Connection
Choose an audio connection that matches your DVD player ( , , or ), and then make the connection.
a
b c
a
b a b
A
B
C
a
b
ANTENNA
FM
AM
75
SIRIUS
YPB
COMPONENT VIDEO OUT
P
R S VIDEO
OUT
AUDIO
OUT
VIDEO
OUT
LR
OPTICAL
OUT
b
A
B
C
B
a
C
Game Console
DTR-5.9En.book Page 30 Tuesday, April 15, 2008 9:53 AM

Table of Contents

Other manuals for Integra DTR-5.9

Related product manuals