EasyManua.ls Logo

Integra DTR-8.8 - Zone 2 and Zone 3; Connecting Zone 2 Speakers

Integra DTR-8.8
144 pages
Print Icon
To Next Page IconTo Next Page
To Next Page IconTo Next Page
To Previous Page IconTo Previous Page
To Previous Page IconTo Previous Page
Loading...
124
Zone 2 and Zone 3
In addition to your main listening room, you can also enjoy playback in two other rooms, or as we call them, Zone 2
and Zone 3. And, you can select a different source for each room.
There are two ways you can connect Zone 2 speakers:
1. Connect them directly to the AV receiver.
2. Connect them to an amp in Zone 2.
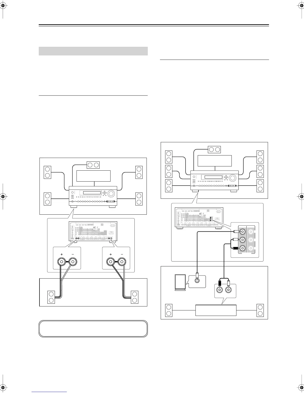
Connecting Your Zone 2 Speakers Directly
to the AV receiver
This setup allows 5.1-channel playback in your main
room and 2-channel stereo playback in Zone 2, with a
different source in each room. This is called Powered
Zone 2, as the Zone 2 speakers are powered by the AV
receiver. Note that when Powered Zone 2 is turned off,
you can enjoy 7.1-channel playback in your main room.
Hookup
Connect your Zone 2 speakers to the AV receiver’s
ZONE 2 L/R speaker terminals.
Note:
•With this setup, the Zone 2 volume is controlled by the
AV receiver.
Connecting Your Zone 2 Speakers to an
Amp in Zone 2
This setup allows 7.1-channel playback in your main lis-
tening room and 2-channel stereo playback in Zone 2,
with a different source in each room.
Hookup
Use an RCA audio cable to connect the AV receiver’s
ZONE 2 PRE OUT L/R jacks to an analog audio input
on your Zone 2 amp.
Use an RCA audio cable to connect the AV receiver’s
ZONE 2 PRE OUT SW jack to the line input on a
powered subwoofer in Zone 2.
Connect your Zone 2 speakers to the speaker termi-
nals on your Zone 2 amp.
Note:
•With the default settings, the Zone 2 volume must be
set on the Zone 2 amp. If your Zone 2 amp has no vol-
ume control, set the Zone 2 Out setting to Variable so
that you can set the Zone 2 volume on the AV receiver
(see page 127).
Connecting Zone 2
FRONT L
(BTL)
FRONT R
(BTL)
V
S
MONITOR
OUT
ZONE 2
OUT
RS232
DIGITAL
COAXIAL
OPTICAL
REMOTE
CONTROL
IN 1
IN 1
IN 2
IN IN IN IN
PHONO
ZONE2 L
FRONT R FRONT LSURR R CENTER SURR L
SURR BACK R
CD TAPE AUX 1
GAME/TV
GAME/TV CBL/SAT
CBL/SAT
AUX 1 VCR/DVR
VCR/DVR DVD
DVD
GND
IN 2
IN 3
LL
RR
ASSIGNABLE
(DVD)
(CBL/SAT)
(VCR/DVR)
(GAME/TV)
(CD)
OUT
OUT
IN IN
OUT
IN IN FRONT FRONTCENTER
SUBWOOFER SUBWOOFER
CENTERSURR SURR
MULTI CH
PRE OUT
SURR BACK SURR BACK
AC INLET
Bi-AMP
SURR BACK L
Bi-AMP
ETHERNET
HDMI
IN 1IN 2IN 3IN 4
ASSIGNABLE
OUT
MAIN
OUT
SUB
ZONE2 R
AM
ANTENNA
FM75
COMPONENT VIDEO
ASSIGNABLE
IN 3
Y
C
B
/P
B
C
R
/P
R
IN 2 IN
1(DVD)
MONITOR
OUT 1
MONITOR OUT 2
/ZONE 2 OUT
V
S
ZONE 2 ZONE 3
PRE OUT
L
R
SW
AB
IR
12V TRIGGER OUT
B
OUT
C
ZONE2 R ZONE2 L
LR
Main room
TV
Zone 2
AV receiver
You must set the Powered Zone 2 setting to Act
(Activated) to use this setup (see page 126).
FRONT L
(BTL)
FRONT R
(BTL)
V
S
MONITOR
OUT
ZONE 2
OUT
RS232
DIGITAL
COAXIAL
OPTICAL
REMOTE
CONTROL
IN 1
IN 1
IN 2
IN IN IN IN
PHONO
ZONE2 L
FRONT R FRONT LSURR R CENTER SURR L
SURR BACK R
CD TAPE AUX 1
GAME/TV
GAME/TV CBL/SAT
CBL/SAT
AUX 1 VCR/DVR
VCR/DVR DVD
DVD
GND
IN 2
IN 3
LL
RR
ASSIGNABLE
(DVD)
(CBL/SAT)
(VCR/DVR)
(GAME/TV)
(CD)
OUT
OUT
IN IN
OUT
IN IN FRONT FRONTCENTER
SUBWOOFER SUBWOOFER
CENTERSURR SURR
MULTI CH
PRE OUT
SURR BACK SURR BACK
AC INLET
Bi-AMP
SURR BACK L
Bi-AMP
ETHERNET
HDMI
IN 1IN 2IN 3IN 4
ASSIGNABLE
OUT
MAIN
OUT
SUB
ZONE2 R
AM
ANTENNA
FM75
COMPONENT VIDEO
ASSIGNABLE
IN 3
Y
C
B
/P
B
C
R
/P
R
IN 2 IN
1(DVD)
MONITOR
OUT 1
MONITOR OUT 2
/ZONE 2 OUT
V
S
ZONE 2 ZONE 3
PRE OUT
L
R
SW
AB
IR
12V TRIGGER OUT
B
OUT
C
R
L
IN
LINE INPUT
ZONE 2 ZONE 3
PRE OUT
L
R
SW
Main room
Zone 2
Receiver/
integrated amp
AV receiver
Powered
subwoofer
TV
DTR-8.8En.book Page 124 Friday, February 15, 2008 1:17 PM

Table of Contents

Other manuals for Integra DTR-8.8

Related product manuals