EasyManua.ls Logo

Integra DTR-8.8 - Connecting a VCR or DVR for Playback

Integra DTR-8.8
144 pages
Print Icon
To Next Page IconTo Next Page
To Next Page IconTo Next Page
To Previous Page IconTo Previous Page
To Previous Page IconTo Previous Page
Loading...
35
Connecting Your Components
—Continued
With this hookup, you can use the tuner in your VCR or DVR to listen to your favorite TV programs
via the AV receiver, which is useful if your TV has no audio outputs.
•With connection , you can listen to the VCR or DVR in Zone 2 or Zone 3.
•To enjoy Dolby Digital and DTS, use connection or . (To listen in Zone 2 or Zone 3 as well, use and
, or and .)
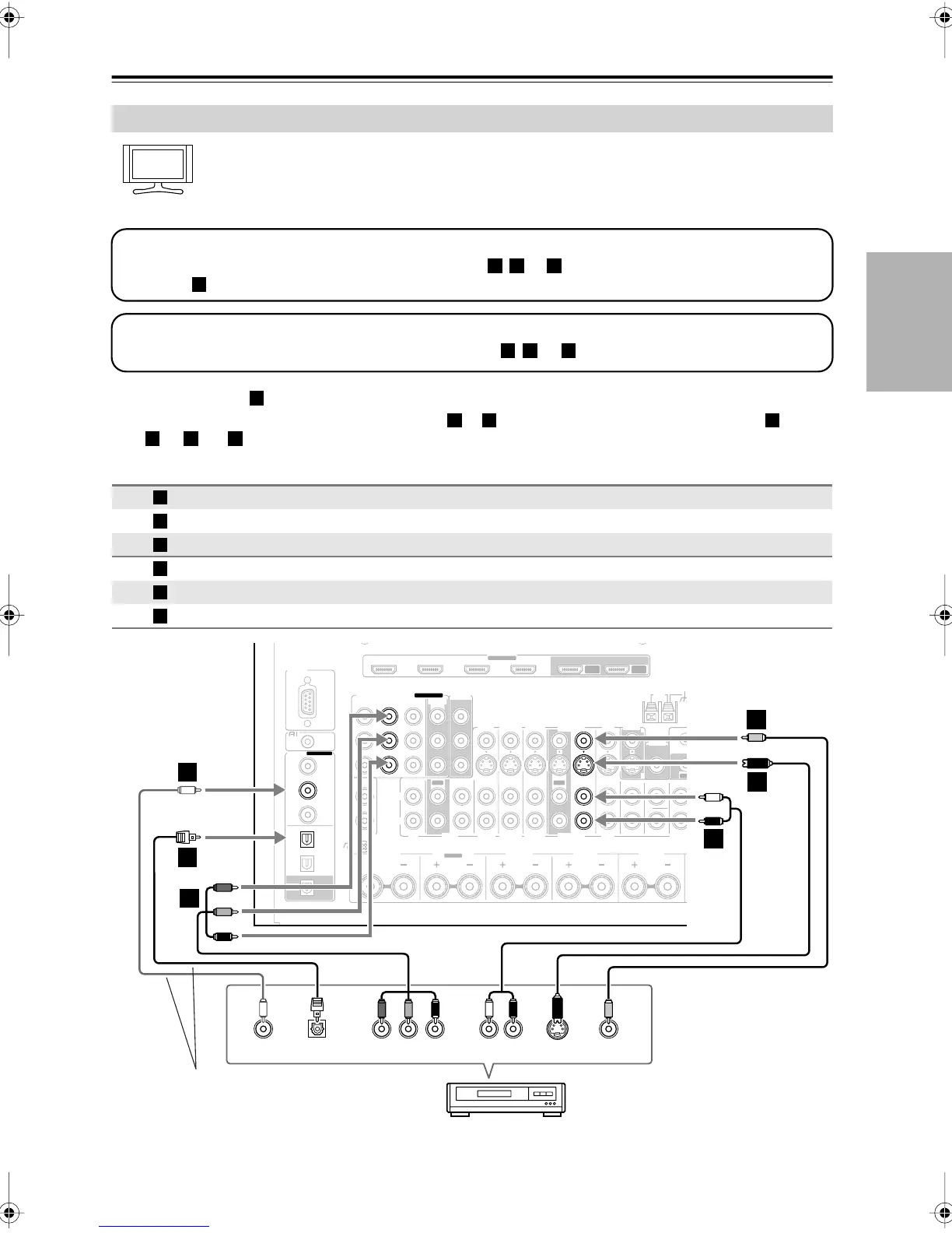
Connecting a VCR or DVR for Playback
Connection AV receiver Signal flow VCR or DVR Picture quality
COMPONENT VIDEO IN 2
Component video output
Best
VCR/DVR IN S
S-Video output Better
VCR/DVR IN V
Composite video output
Standard
VCR/DVR IN L/R
Analog audio L/R output
DIGITAL COAXIAL IN 2
Digital coaxial output
DIGITAL OPTICAL IN 1
Digital optical output
Hint!
Step 1: Video Connection
Choose a video connection that matches your VCR or DVR ( , , or
), and then make the connection. If you use
connection , you must connect the AV receiver to your TV with the same type of connection.
A B C
A
Step 2: Audio Connection
Choose an audio connection that matches your VCR or DVR ( , , or ), and then make the connection.
a
b c
a
b c a
b a c
A
B
C
a
b
c
GND
HDMI
IN 1IN 2IN 3IN 4
ASSIGNABLE
OUT
MAIN
OUT
SUB
RS232
DIGITAL
COAXIAL
OPTICAL
REMOTE
CONTROL
IN 1
IN 1
IN 2
IN IN IN IN
PHONO
CD TAPE AUX 1
GAME/TV
GAME/TV CBL/SAT
CBL/SAT
AUX 1 VCR/DVR
VCR/DVR DVD
DVD
IN 2
IN 3
LL
V
S
RR
ASSIGNABLE
(DVD)
(CBL/SAT)
(VCR/DVR)
(GAME/TV)
(CD)
OUT
COMPONENT VIDEO
ASSIGNABLE
IN 3
Y
C
B
/P
B
C
R
/P
R
IN 2 IN
1(DVD)
MONITOR
OUT 1
OUT
IN IN
OUT
IN IN FRONT FRONTCENTER
SUBWOOFER SUBWOOFER
CENTERSURR SURR
MULTI CH
PRE OUT
SURR BACK SURR BACK
AM
ANTENNA
FM75
MONITOR OUT 2
/ZONE 2 OUT
AB
IR
12V TRIGGER OUT
IN
AB
OUT
V
S
MONITOR
OUT
ZONE 2
OUT
C
ZONE2 R FRONT R FRONT LSURR R CENTER SURR L
SURR BACK R
Bi-AMP
YCOAXIAL
OUT
PB
COMPONENT VIDEO OUT
P
R S VIDEO
OUT
AUDIO
OUT
VIDEO
OUT
LR
OPTICAL
OUT
b
c
A
B
C
B
a
C
VCR or DVR
Connect one
or the other
DTR-8.8En.book Page 35 Friday, February 15, 2008 1:17 PM

Table of Contents

Other manuals for Integra DTR-8.8

Related product manuals