EasyManua.ls Logo

Integra DTR-8.8 - Connecting a CD Player; Connecting a Turntable

Integra DTR-8.8
144 pages
Print Icon
To Next Page IconTo Next Page
To Next Page IconTo Next Page
To Previous Page IconTo Previous Page
To Previous Page IconTo Previous Page
Loading...
42
Connecting Your Components
—Continued
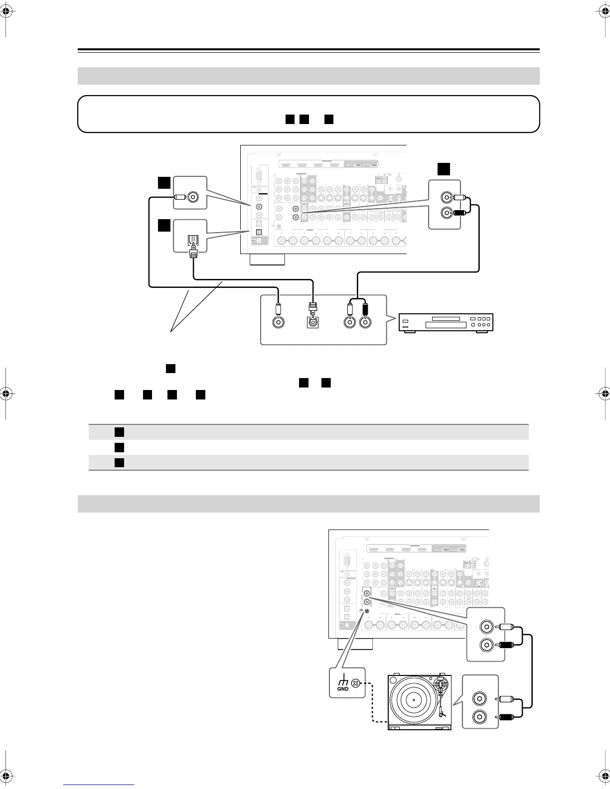
•With connection , you can listen to and record audio from the CD player or listen in Zone 2 or Zone 3.
•To connect the CD player digitally, use connection or . (To record or listen in Zone 2 or Zone 3 as well,
use and , or and .)
The AV receiver’s PHONO IN is designed for use with a
moving magnet (MM) type cartridge.
Use an analog audio cable to connect the AV receiver’s
PHONO IN L/R jacks to the audio output on your turn-
table.
Notes:
If your turntable has a ground wire, connect it to the
AV receiver’s GND screw. With some turntables, con-
necting the ground wire may produce an audible hum.
If this happens, disconnect it.
If your turntable has a moving coil (MC) type car-
tridge, you’ll need a commercially available MC head
amp or MC transformer. Connect your turntable to the
head amp or transformer, and connect that to the AV
receiver’s PHONO IN L/R jacks.
•You can also use a phono equalizer to connect a turn-
table with an MC-type cartridge. See your phono
equalizer’s manual for details.
Connecting a CD Player
Connection AV receiver Signal flow CD
CD IN L/R
Analog audio L/R output
DIGITAL COAXIAL IN 2
Digital coaxial output
DIGITAL OPTICAL IN 2
Digital optical output
Connecting a Turntable
RS232
DIGITAL
COAXIAL
OPTICAL
REMOTE
CONTROL
IN 1
IN 1
IN 2
IN IN IN IN
PHONO
CD TAPE AUX 1
GAME/TV
GAME/TV CBL/SAT
CBL/SAT
AUX 1 VCR/DVR
VCR/DVR DVD
DVD
IN 2
IN 3
L L
V
S
R R
ASSIGNABLE
(DVD)
(CBL/SAT)
(VCR/DVR)
(GAME/TV)
(CD)
OUT
COMPONENT VIDEO
ASSIGNABLE
IN 3
Y
C
B
/P
B
C
R
/P
R
IN 2 IN
1(DVD)
MONITOR
OUT 1
OUT
IN IN
OUT
IN IN FRONT FRONTCENTER
SUBWOOFER SUBWOOFER
CENTERSURR SURR
MULTI CH
PRE OUT
SURR BACK SURR BACK
AM
ANTENNA
FM75
AC INLET
ETHERNET
MONITOR OUT 2
/ZONE 2 OUT
ZONE 2 ZONE 3
PRE OUT
L
R
SW
AB
IR
12V TRIGGER OUT
IN
AB
OUT
V
S
MONITOR
OUT
ZONE 2
OUT
C
GND
HDMI
IN 1IN 2IN 3IN 4
ASSIGNABLE
OUT
MAIN
OUT
SUB
ZONE2 R ZONE2 LFRONT R FRONT LSURR R CENTER SURR L
SURR BACK R
Bi-AMP
SURR BACK L
Bi-AMP
COAXIAL
IN 2
COAXIAL
OUT
AUDIO
OUT
LR
OPTICAL
OUT
OPTICAL
IN 2
L
R
IN
CD
b
c
a
Step 1:
Choose a connection that matches your CD player ( , , or ), and then make the connection.
a b c
CD player
Connect one or the other
a
b
c
a b a c
a
b
c
RS232
DIGITAL
COAXIAL
OPTICAL
REMOTE
CONTROL
IN 1
IN 1
IN 2
IN IN IN IN
PHONO
CD TAPE AUX 1
GAME/TV
GAME/TV CBL/SAT
CBL/SAT
AUX 1 VCR/DVR
VCR/DVR DVD
DVD
IN 2
IN 3
L L
V
S
R R
ASSIGNABLE
(DVD)
(CBL/SAT)
(VCR/DVR)
(GAME/TV)
(CD)
OUT
COMPONENT VIDEO
ASSIGNABLE
IN 3
Y
C
B
/P
B
C
R
/P
R
IN 2 IN
1(DVD)
MONITOR
OUT 1
OUT
IN IN
OUT
IN IN FRONT FRONTCENTER
SUBWOOFER SUBWOOFER
CENTERSURR SURR
MULTI CH
PRE OUT
SURR BACK SURR BACK
AM
ANTENNA
FM75
ETHERNET
MONITOR OUT 2
/ZONE 2 OUT
ZONE 2 ZONE 3
PRE OUT
AB
IR
12V TRIGGER OUT
IN
AB
OUT
V
S
MONITOR
OUT
ZONE 2
OUT
C
GND
HDMI
IN 1IN 2IN 3IN 4
ASSIGNABLE
OUT
MAIN
OUT
SUB
ZONE2 R FRONT R FRONT LSURR R CENTER SURR L
SURR BACK R
Bi-AMP
SURR BAC
K
Bi-AMP
L
R
AUDIO
OUTPUT
PHONO
R
L
IN
DTR-8.8En.book Page 42 Friday, February 15, 2008 1:17 PM

Table of Contents

Other manuals for Integra DTR-8.8

Related product manuals