EasyManua.ls Logo

Integra DTR-8.8 - Connecting a DVD Player

Integra DTR-8.8
144 pages
Print Icon
To Next Page IconTo Next Page
To Next Page IconTo Next Page
To Previous Page IconTo Previous Page
To Previous Page IconTo Previous Page
Loading...
33
Connecting Your Components
—Continued
•With connection , you can listen to and record audio from a DVD or listen in Zone 2 or Zone 3.
•To enjoy Dolby Digital and DTS, use connection or . (To record or listen in Zone 2 or Zone 3 as well, use
and , or and .)
If your DVD player has main left and right outputs and multichannel left and right outputs, be sure to use the
main left and right outputs for connection .
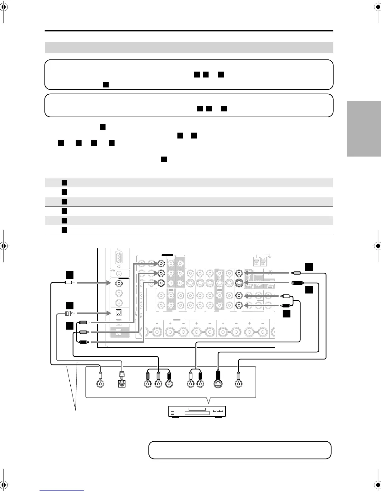
Connecting a DVD player
Connection AV receiver Signal flow DVD player Picture quality
COMPONENT VIDEO IN 1
Component video output
Best
DVD IN S
S-Video output Better
DVD IN V
Composite video output
Standard
DVD IN L/R
Analog audio L/R output
DIGITAL COAXIAL IN 1
Digital coaxial output
DIGITAL OPTICAL IN 1
Digital optical output
Step 1: Video Connection
Choose a video connection that matches your DVD player ( , , or
), and then make the connection.
If you use connection , you must connect the AV receiver to your TV with the same type of connection.
A B C
A
Step 2: Audio Connection
Choose an audio connection that matches your DVD player ( , , or ), and then make the connection.
a
b c
a
b c
a b a c
a
A
B
C
a
b
c
DIGITAL
COAXIAL
OPTICAL
REMOTE
CONTROL
IN 1
IN 1
IN 2
IN IN IN IN
PHONO
CD TAPE AUX 1
GAME/TV
GAME/TV CBL/SAT
CBL/SAT
AUX 1 VCR/DVR
VCR/DVR DVD
DVD
GND
IN 2
IN 3
LL
V
S
RR
ASSIGNABLE
(DVD)
(CBL/SAT)
(VCR/DVR)
(GAME/TV)
(CD)
OUT
COMPONENT VIDEO
ASSIGNABLE
IN 3
Y
C
B
/P
B
C
R
/P
R
IN 2 IN
1(DVD)
MONITOR
OUT 1
OUT
IN IN
OUT
IN IN FRONT FRONTCENTER
SUBWOOFER SUBWOOFER
CENTERSURR SURR
MULTI CH
PRE OUT
SURR BACK SURR BACK
AM
ANTENNA
FM75
MONITOR OUT 2
/ZONE 2 OUT
AB
IR
12V TRIGGER OUT
IN
AB
OUT
V
S
MONITOR
OUT
ZONE 2
OUT
C
ZONE2 R FRONT R FRONT LSURR R CENTER SURR L
SURR BACK R
Bi-AMP
YCOAXIAL
OUT
PB
COMPONENT VIDEO OUT
P
R S VIDEO
OUT
AUDIO
OUT
VIDEO
OUT
LR
OPTICAL
OUT
b
c
A
B
C
B
a
C
DVD player
To connect a DVD player or DVD-Audio/SACD-capable player with a
multichannel analog audio output, see page 34.
Connect one
or the other
DTR-8.8En.book Page 33 Friday, February 15, 2008 1:17 PM

Table of Contents

Other manuals for Integra DTR-8.8

Related product manuals