EasyManua.ls Logo

IPSO PS40 - Page 10

IPSO PS40
99 pages
Print Icon
To Next Page IconTo Next Page
To Next Page IconTo Next Page
To Previous Page IconTo Previous Page
To Previous Page IconTo Previous Page
Loading...
10
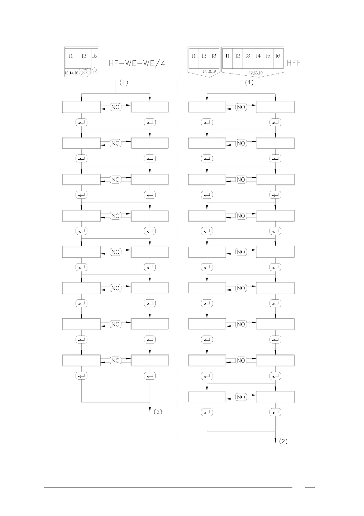
no i2 i2
no i4 i4
i6no i6
i1no i1
no i3 i3
no i4 i4
no i5 i5
no i7 i7
i1
i2
i3
i4
i5
i6
i7
i8no i8
no i7
no i6
no i5
no i4
no i3
no i2
no i1
no i9 i9

Table of Contents