EasyManua.ls Logo

JLG 3513 - Page 111

JLG 3513
136 pages
Print Icon
To Next Page IconTo Next Page
To Next Page IconTo Next Page
To Previous Page IconTo Previous Page
To Previous Page IconTo Previous Page
Loading...
9.11
3507, 3508, 3509, 3512, 3513, 4007, 4008, 4009, 4012, 4013
Electrical System
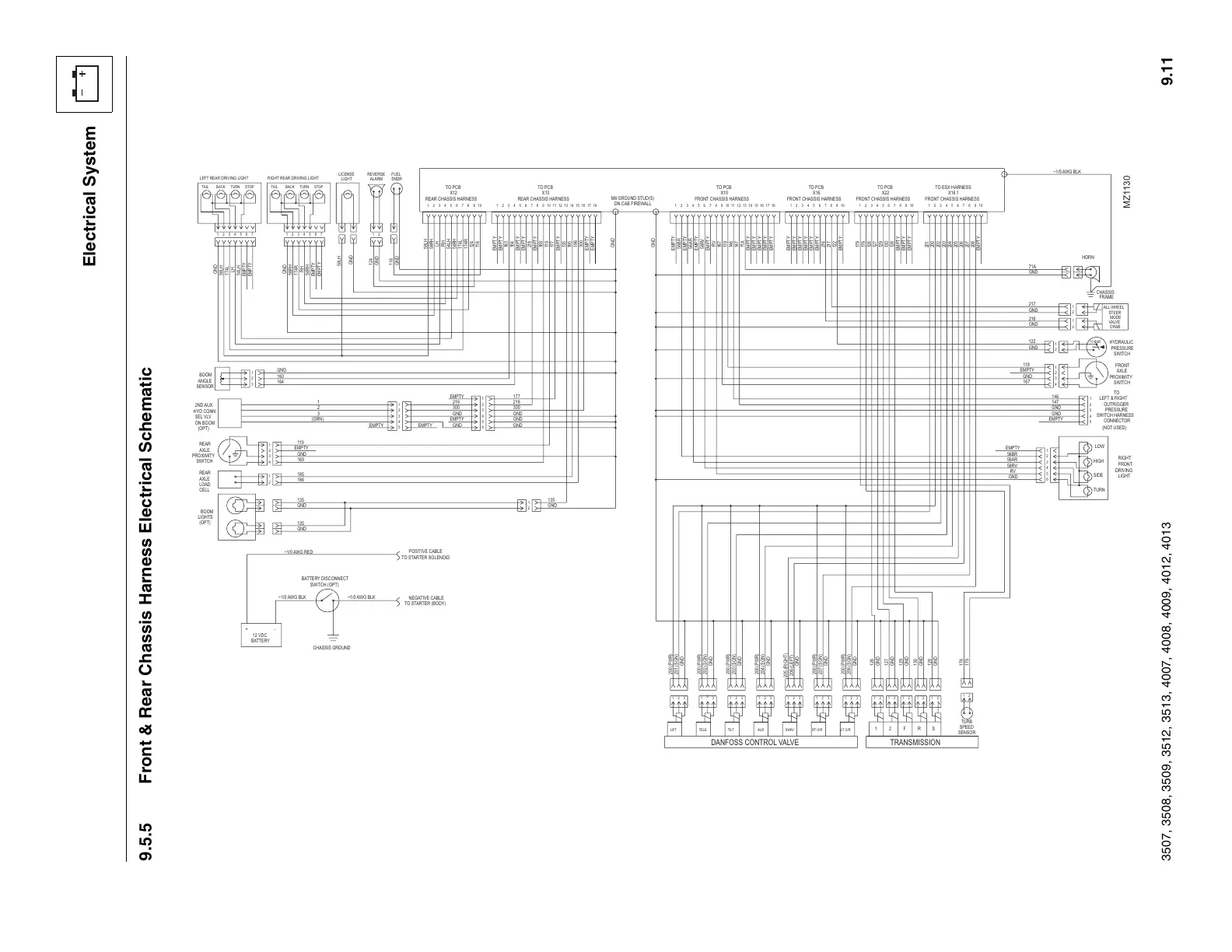
9.5.5 Front & Rear Chassis Harness Electrical Schematic
MZ1130
HORN
REVERSE
ALARM
VALV E
STEER
MODE
ALL WHEEL
CRAB
12 VDC
BATTERY
GND
216
217
174L
58LH
TO PCB
X12
NEGATIVE CABLE
TO STARTER (BODY)
LH
GND
GND
FUEL
SNDR
LEFT REAR DRIVING LIGHT
REAR CHASSIS HARNESS
54LH
54RH
GND
174R
58RH
RH
RIGHT REAR DRIVING LIGHT
LICENSE
LIGHT
ANGLE
SENSOR
BOOM
AXLE
PROXIMITY
SWITCH
REAR
CELL
LOAD
AXLE
REAR
TO PCB
X13
REAR CHASSIS HARNESS
ON CAB FIREWALL
M8 GROUND STUD(S)
58LH
58LH
58RH
LH
RH
54LH
54RH
174L
174R
124
124
116
116
EMPTY
EMPTY
EMPTY
EMPTY
EMPTY
EMPTY
EMPTY
EMPTY
GND
GND
GND
GND
163
164
218
169
119
177
135
185
186
300
GND
163
164
177
218
300
GND
GND
GND
119
GND
EMPTY
169
185
186
135
GND
TO PCB
X10
FRONT CHASSIS HARNESS FRONT CHASSIS HARNESS
TO PCB
X16
FRONT CHASSIS HARNESS
TO PCB
X22 X16.1
TO ESX HARNESS
FRONT CHASSIS HARNESS
TRANSMISSION
F12 RS
TURB
SENSOR
SPEED
LIFT RT O/R
DANFOSS CONTROL VALVE
TELE TILT AUX SWAY LT O/R
SWITCH
PROXIMITY
FRONT
AXLE
167
GND
EMPTY
119
PRESSURE
SWITCH HARNESS
CONNECTOR
OUTRIGGER
LEFT & RIGHT
TO
EMPTY
GND
GND
147
146
EMPTY
EMPTY
EMPTY
EMPTY
RIGHT
FRONT
DRIVING
LIGHT
EMPTY
EMPTY
56BR
EMPTY
56AR
146
RV
58RV
EMPTY
167
119
147
71A
EMPTY
EMPTY
EMPTY
EMPTY
EMPTY
216
EMPTY
217
EMPTY
122
127
178
179
126
128
129
130
EMPTY
EMPTY
EMPTY
203
200
201
202
206
204
205
207
EMPTY
208
EMPTY
EMPTY
EMPTY
EMPTY
EMPTY
GND
71A
GND
122
GND
58RV
56AR
56BR
RV
EMPTY
GND
200 (PWR)
201 (SGN)
202 (SGN)
200 (PWR)
GND
203 (SGN)
200 (PWR)
GND
204 (SGN)
200 (PWR)
GND
206 (LEFT)
205 (RIGHT)
GND
207 (SGN)
200 (PWR)
GND
208 (SGN)
200 (PWR)
GND
126
GND
127
GND
129
GND
130
GND
128
GND
178
179
GND
CHASSIS GROUND
POSITIVE CABLE
TO STARTER SOLENOID
~1/0 AWG RED
~1/0 AWG BLK ~1/0 AWG BLK
~1/0 AWG BLK
HYDRAULIC
PRESSURE
SWITCH
SWITCH (OPT)
BATTERY DISCONNECT
BOOM
(OPT)
LIGHTS
135
GND
135
GND
EMPTY
218
300
GND
EMPTY
GND
1
2
3
(GRN)
EMPTYEMPTY
ON BOOM
SEL VLV
2ND AUX
HYD CONN
(OPT)
CHASSIS
FRAME
(NOT USED)
231
2
2
1
1
+-
11 12910
4
71325468
12
TAIL BACK TURN STOP
5
BACK
1
TAI L
2435
TURN
STOP
2
1
3
2
3
1
6
5
4
2
3
1
4
2
1
123 10546879 1413
15 1716 18
2
1
12 4317116579810 1412 13 1615 18 1 2 3 10546879 123 10546879 612 435 978 10
2
1
10 BAR
1221122112
21
213
2
13 213 213 213 213 213
4
2
3
1
4
5
2
3
1
67
76
LOW
HIGH
SIDE
TURN
1
3
2
4
5
6
4
5
2
3
1
Courtesy of Crane.Market

Table of Contents

Other manuals for JLG 3513

Related product manuals