EasyManua.ls Logo

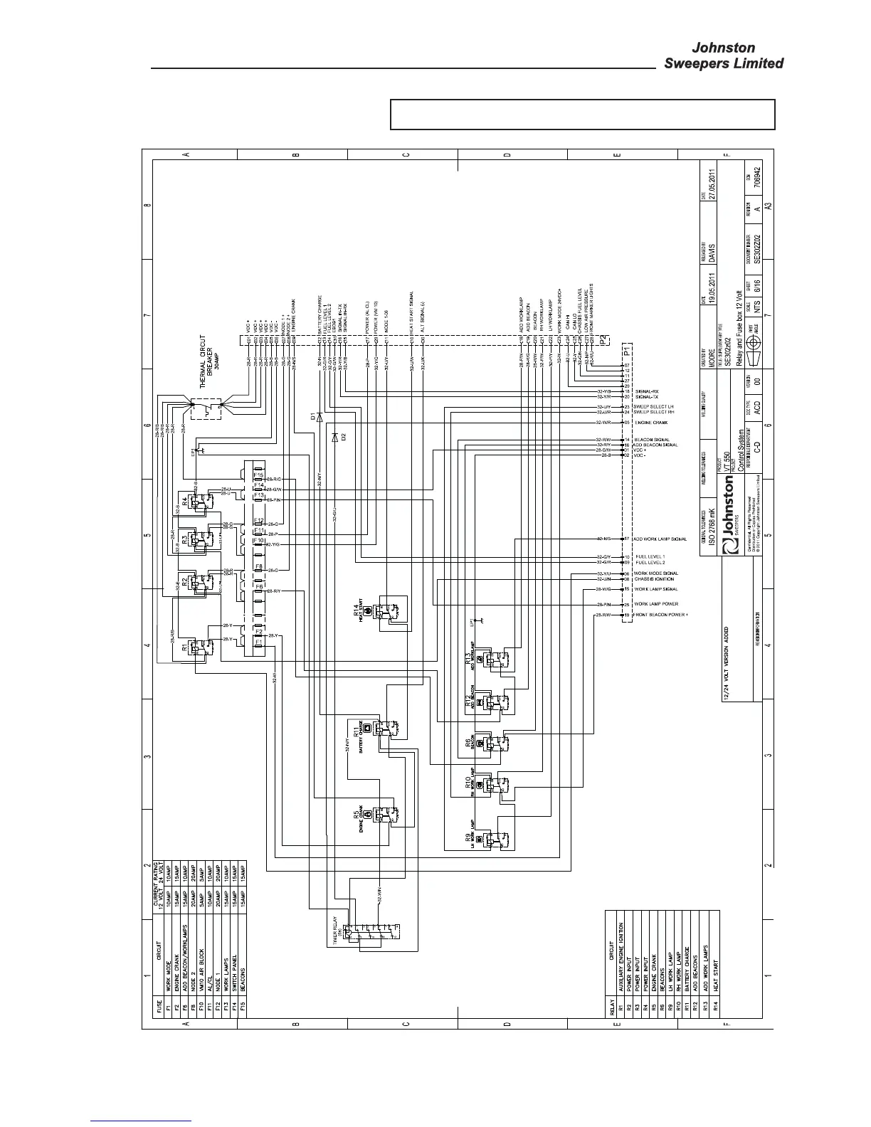
Johnston VT551 - Relay and Fuse Box Diagram 12 Volt - Se302 Z02

Johnston VT551
108 pages
Print Icon
To Next Page IconTo Next Page
To Next Page IconTo Next Page
To Previous Page IconTo Previous Page
To Previous Page IconTo Previous Page
Loading...
Page Issue 02
Chapter - Electrical System
9:13
VT551 - Maintenance
Relay and Fuse Box Diagram 12 Volt - SE302z02
All Copyright and rights are the property of Johnston Sweepers Ltd

Table of Contents

Related product manuals