EasyManua.ls Logo

Johnston VT551 - Page 42

Johnston VT551
108 pages
Print Icon
To Next Page IconTo Next Page
To Next Page IconTo Next Page
To Previous Page IconTo Previous Page
To Previous Page IconTo Previous Page
Loading...
Page Issue 02Chapter - Electrical System9:16
VT551 - Maintenance
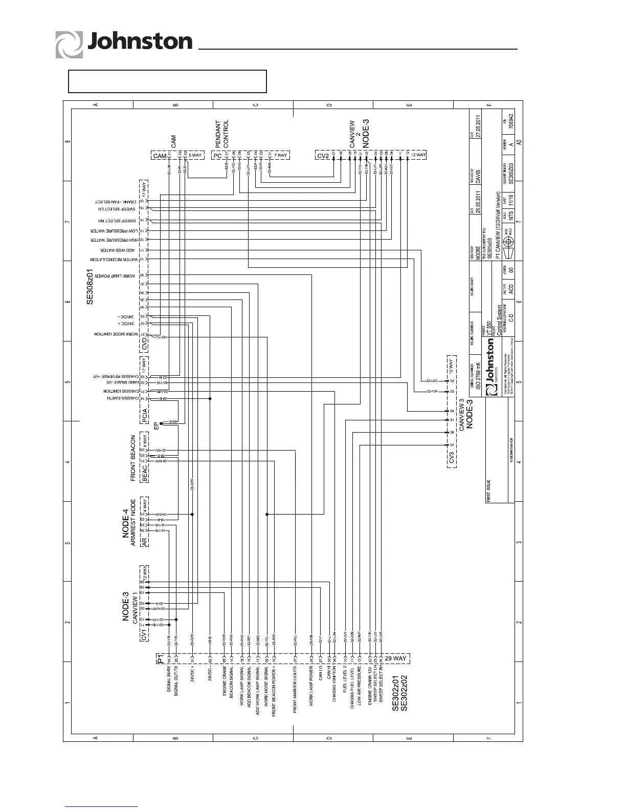
P1 CANview Diagram - SE305z03
All Copyright and rights are the property of Johnston Sweepers Ltd

Table of Contents

Related product manuals