EasyManua.ls Logo

KEB COMBIVERT F5-H - Mode 2: Torque-Controlled Mode with Superimposed Speed Control

KEB COMBIVERT F5-H
552 pages
Print Icon
To Next Page IconTo Next Page
To Next Page IconTo Next Page
To Previous Page IconTo Previous Page
To Previous Page IconTo Previous Page
Loading...
Torque control
© KEB, 2012-10 COMBIVERT F5-A, -E, -H Page 7.9 - 5
7
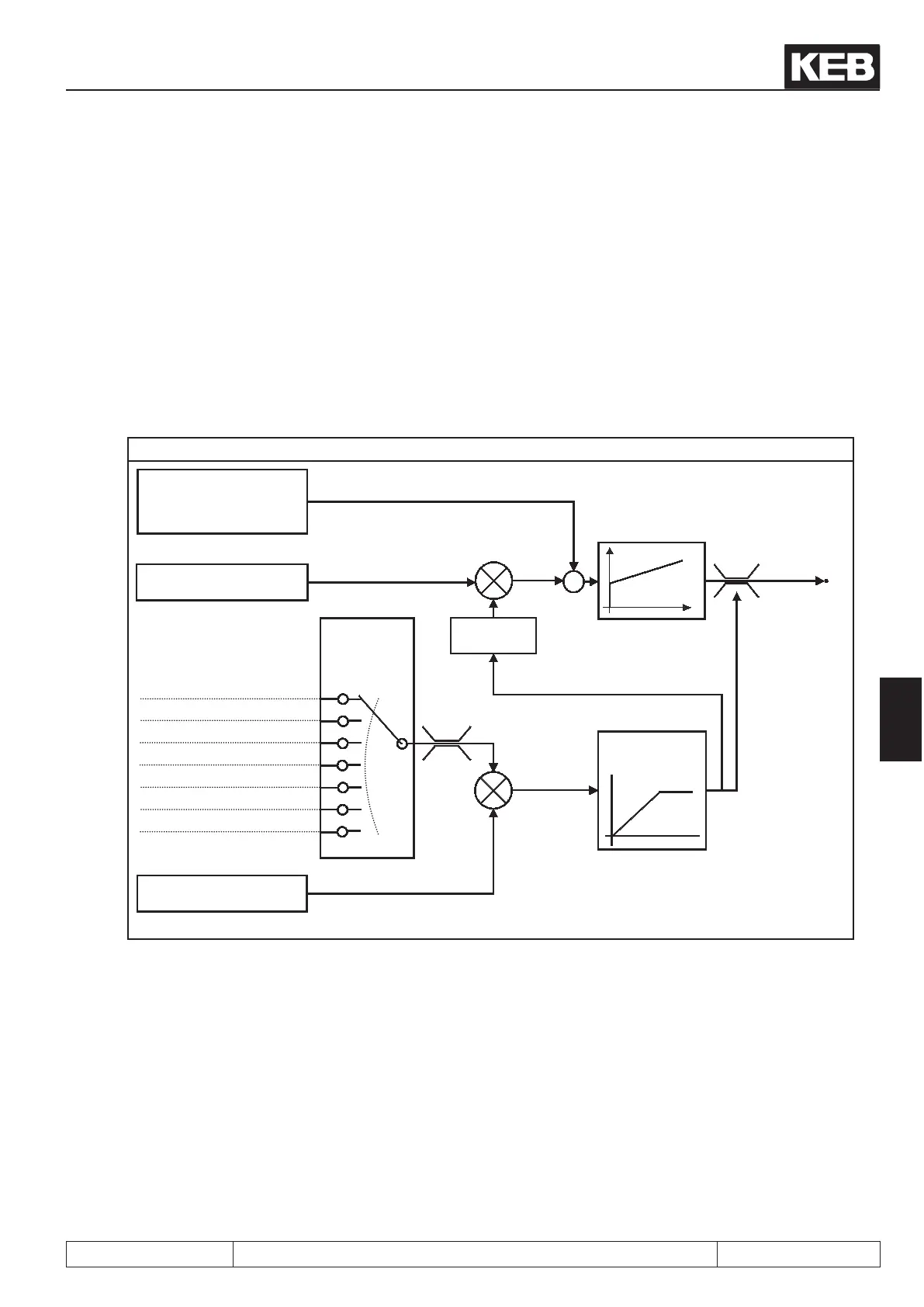
7.9.4.2 Mode 2: Torque-controlled mode with superimposed speed control
This mode is activated with cS.00 = 6.
The speed controller is permanent active, but the limitation of the controller is always set equal to the torque
reference.
As long as the drive does not exceed the maximum speed for torque-controlled operation (setpoint speed = ru.
2), the speed controller is in limitation, i.e. its output signal is equal to the torque reference.
This mode has the advantage that the speed controller is always activated and therefore the behavior on rea-
ching the maximum speed is much better.
The disadvantage is that with an unfavorable parametrisation of the speed controller (e.g., very small ampli-
cation chosen), the torque reference can be further delayed by the controller. I.e., even if the ramp time is
cS.16 = 0:off, the speed controller must rst run to the new limit value after an increase of the torque reference.
Figure 7.9.4.2 Mode 2
CS.15
Quelle
Momenten-
sollwert
Rampenzeit
Momentensollwert
CS.16
-100%
Vorzeichen
Betrag von Parameter ru.02
"Anzeige Rampenausgang"
Soll-
drehzahl
-
Drehzahlregler
Momenten-
sollwert
"Sollmoment
Momentregler"
ru.49
CS.19
"absoluter Momentensollwert"
+100%
Analog Ref0
Analog Aux
digital absolut (CS.19)
digital % (CS.18)
Motorpoti (ru.37)
externer PID Ausgang (ru.57)
AN2 direkt (schnelle Abtastung)
1
2
3
4
5
6
ru.07
"Istwert Anzeige"
(Istdrehzahl)
Soll-
moment

Table of Contents

Related product manuals