EasyManua.ls Logo

Lenze LDEC Series - Irda Positioning

Lenze LDEC Series
110 pages
Print Icon
To Next Page IconTo Next Page
To Next Page IconTo Next Page
To Previous Page IconTo Previous Page
To Previous Page IconTo Previous Page
Loading...
Function library
IrDA positioning
8
l
66
LDEDS−CCU210B EN 4.0
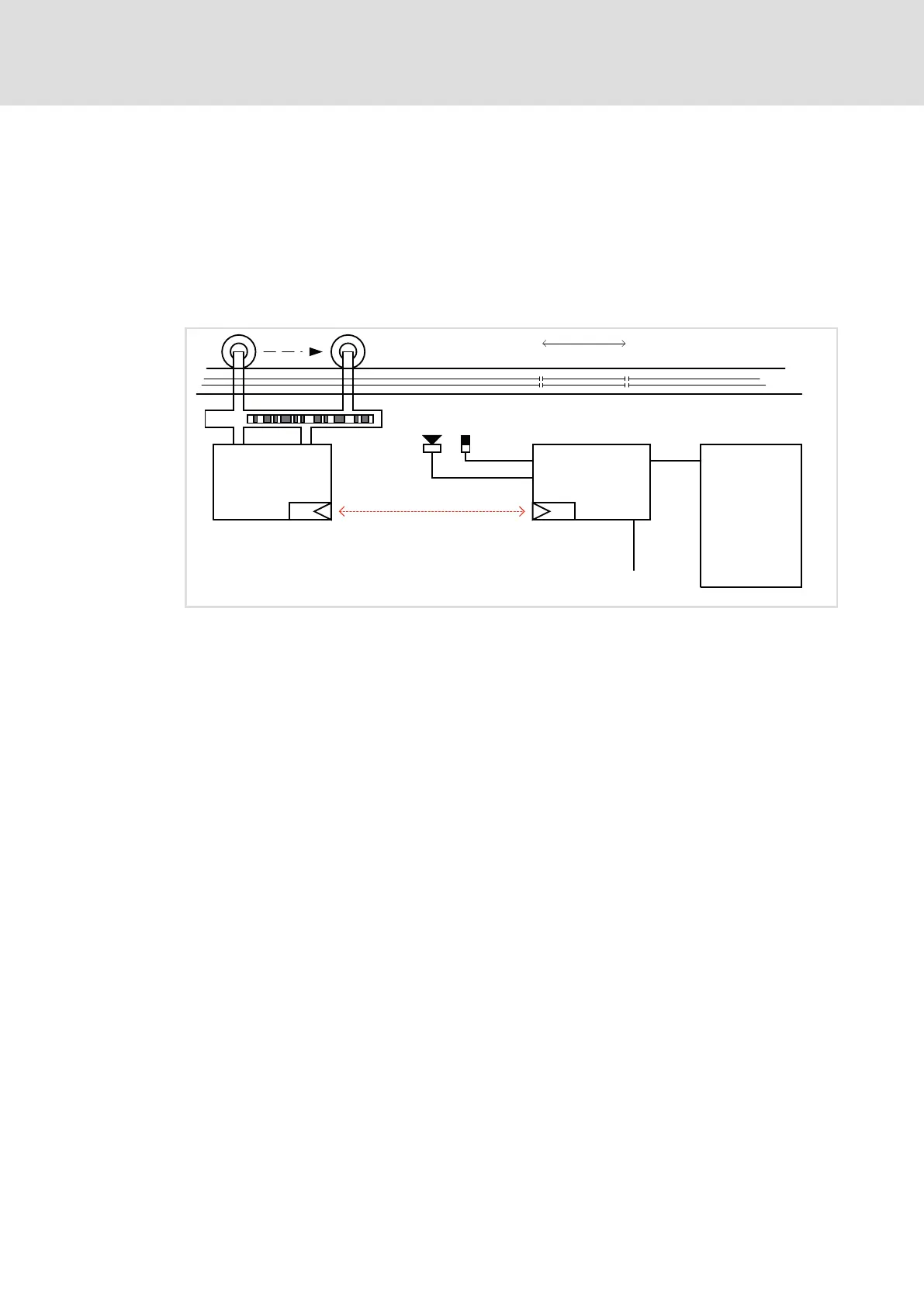
8.8 IrDA positioning
By means of the IrDA positioning, an electric monorail overhead conveyor vehicle can be
positioned to a millimeter value specified via fieldbus within the IrDA transmission range
of the IRDS data station. This requires the connection of a CAN bus position measuring
sensor and a digital reference sensor to the IRDS data station. A bar code tape the position
values of which can be selected optionally due to homing, and which matches the
measuring system, is installed on the electric monorail overhead conveyor vehicle.
PLCIRDS
2)
Homing of the position
detection on a vehicle
or on goods to be conveyedt
1)
Position
detection
Fieldbus
Safety block
CCU210B
IrDA IrDA
1) 2)
DIN2
CAN
24V
SS
MS
X1
X40
X63
IRDS_004
Procedure:
ƒ A travel command via the SS control bar is continuously pending.
ƒ Via fieldbus, the system control (PLC) reports to the the IRDS infrared data station
(e.g. Profinet) via control bit that a vehicle is entering the area and that positioning
to the set position specified by the fieldbus is to be executed. From this time on,
there is an attempt to establish IrDA communication between the IRDS and the
vehicle control system.
ƒ The measuring system connected to the IRDS determines the actual position via the
position codes installed on the vehicle.
ƒ The position detection value is referenced to the value 0 mm by the "Homing"
sensor. The actual position of the vehicle is now also reported to the system control
as a status value via fieldbus. A new homing process by unintended switching of the
reference sensor is blocked and is only released again via the fieldbus control bit
after the next positioning activation.
ƒ An IrDA transmission error or position detection error is indicated to the system
control by the fieldbus.
ƒ Depending on the current travelling speed and the deceleration ramp set, the
vehicle control system calculates the brake application point required and executes
positioning to the position specified.