EasyManua.ls Logo

Liebert NXC 40kVA - Page 73

Liebert NXC 40kVA
96 pages
Print Icon
To Next Page IconTo Next Page
To Next Page IconTo Next Page
To Previous Page IconTo Previous Page
To Previous Page IconTo Previous Page
Loading...
Chapter 7 Parallel System And LBS System 63
Liebert NXC 30kVA And 40kVA UPS User Manual
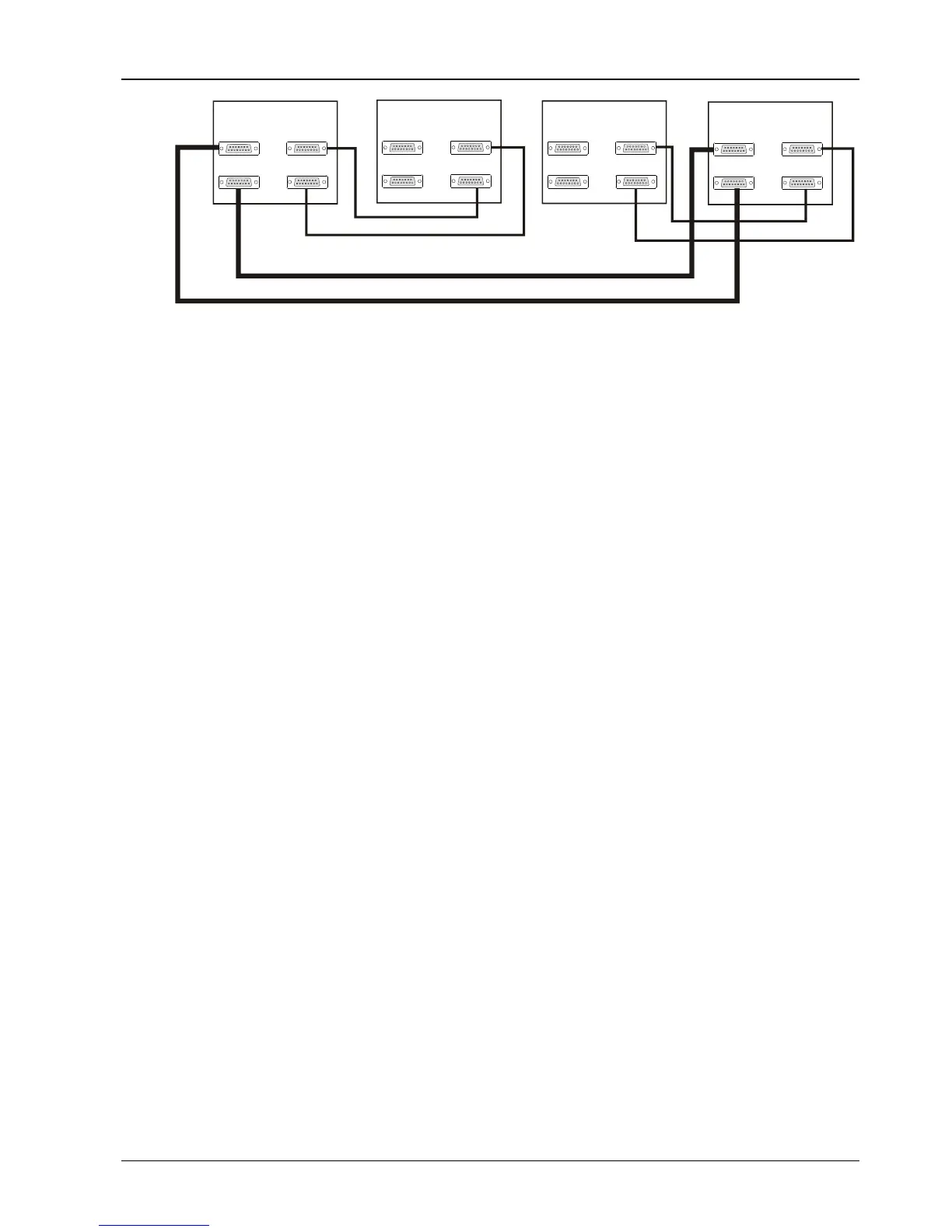
Figure 7-7 Connection of typical LBS system (parallel system)
UPS 1
UPS 2
UPS 3
UPS 4
LBS cable
Parallel cable
LBS 1
PARA 1
LBS 2
PARA 2
LBS 1
LBS 2
PARA 1
PARA 2
LBS 1
LBS 2
PARA 1
PARA 2
LBS 1
LBS 2
PARA 1
PARA 2
Parallel cable

Table of Contents

Related product manuals