EasyManua.ls Logo

Marantz SR5005 - Page 51

Marantz SR5005
165 pages
Print Icon
To Next Page IconTo Next Page
To Next Page IconTo Next Page
To Previous Page IconTo Previous Page
To Previous Page IconTo Previous Page
Loading...
51
-6dB
-6dB
-6dB
6dB
SIGNAL DET.
-6dB
SIGNAL DET.
SAT
DVD
SAT
DVD
Y
2V
2V
2V
2V
2V
75
Y
VCR
BD
BD
2V
2V
2V
2V
2V
75
75
75
75
Cb
Cr
Cr
Cb
Cr
Cb
Cr
Cb
HDMI4
HDMI1
COMP2-Cr
COMP2-Cb
COMP2-Y
OSD V
COMP4-Cr
COMP1-Cr
COMP2-Cr
COMP2-Cb
COMP3-Cb
COMP3-Y
COMP4-Y
COMP1-Y
75
75
75
75
75
OSD V
75
75
Y
Y
HDMI3
HDMI2
COMP3-Cr
COMP3-Cb
COMP3-Y
COMP1-Cr
COMP1-Cb
COMP1-Y
COMP3-Cr
COMP4-Cb
COMP1-Cb
COMP2-Y
1K
75
75
75
75
SD RAM
I/P CONVERTER
& SCALER
ABT1030
HDMI Tx
ADV7511
75
75
75
75
HDMI OUT
U2003(8U-110085)
DC CLAMP
U1303(8U-310052)
U1302(8U-310052)
CVBS IN
AUX1
COMPONENT IN
HDMI IN
OSD
LC74781
HDMI Rx
VIDEO DECODER
ADV7840
U1001(8U-310052)
U1501(8U-310052)
CVBS VCR REC OUT
CVBS MONITOR OUT
COMPONENT & CVBS SELECT
AVDM-2000
COMPONENT
OUT
U1001(8U-110085)
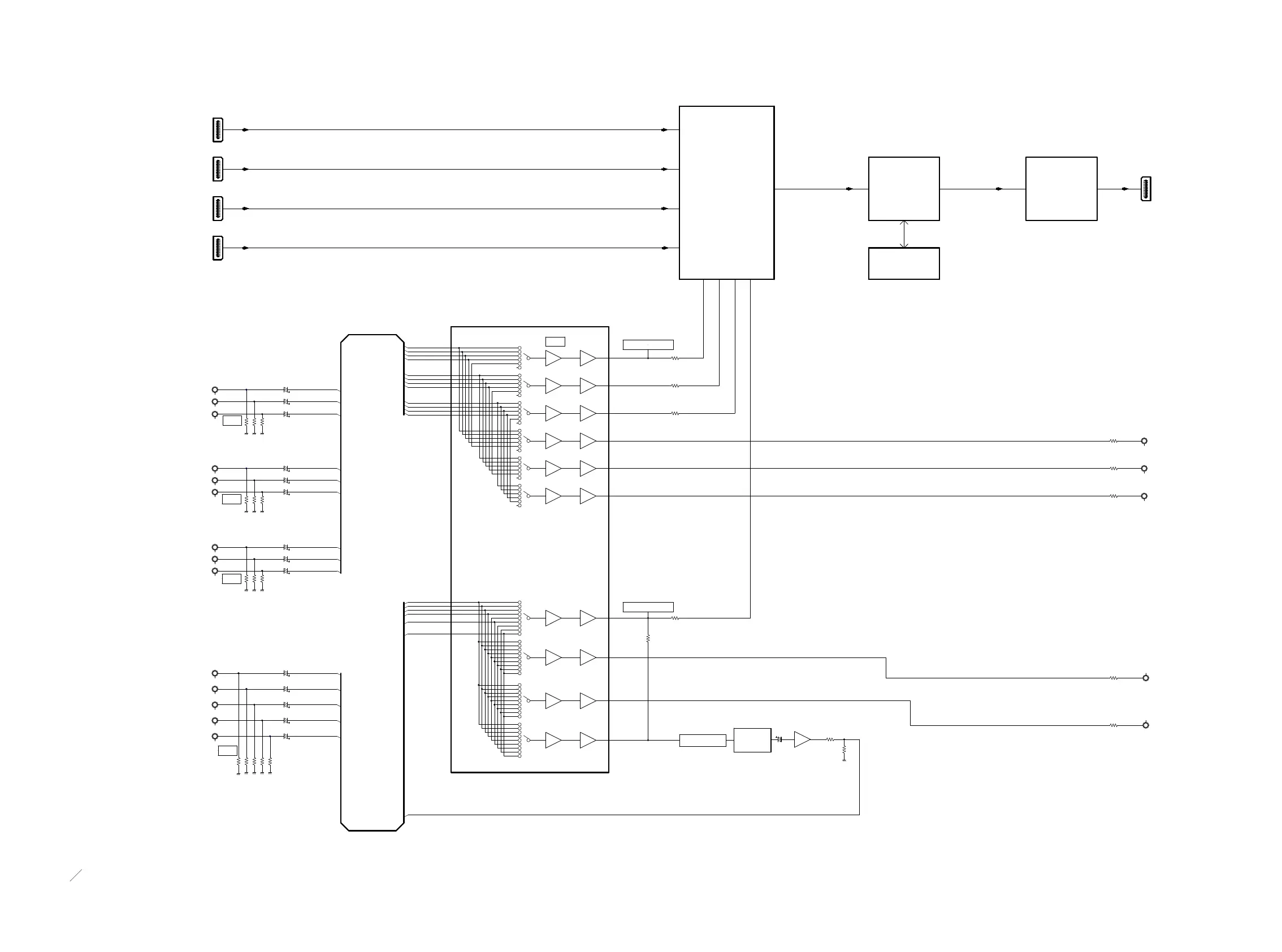
VIDEO BLOCK DIAGRAM

Table of Contents

Other manuals for Marantz SR5005

Related product manuals