EasyManua.ls Logo

Marantz SR5008/U1B - Wiring Diagram

Marantz SR5008/U1B
160 pages
Print Icon
To Next Page IconTo Next Page
To Next Page IconTo Next Page
To Previous Page IconTo Previous Page
To Previous Page IconTo Previous Page
Loading...
23P
SMPS B'D
40P
HDAM B'D
H/P B'D
CHASSIS
FRONT B'D
SPK B'D
VIDEO B'D
FRONT CNT B'D
HDMI B'D
MIC
USB B'D
AUDIO IN B'D
TUNER PACK
V.AUX
SELECT B'D
7CH AMP B'D
PRE_OUT B'D
VOLUME B'D
OTHER AVR
OTHER AVR
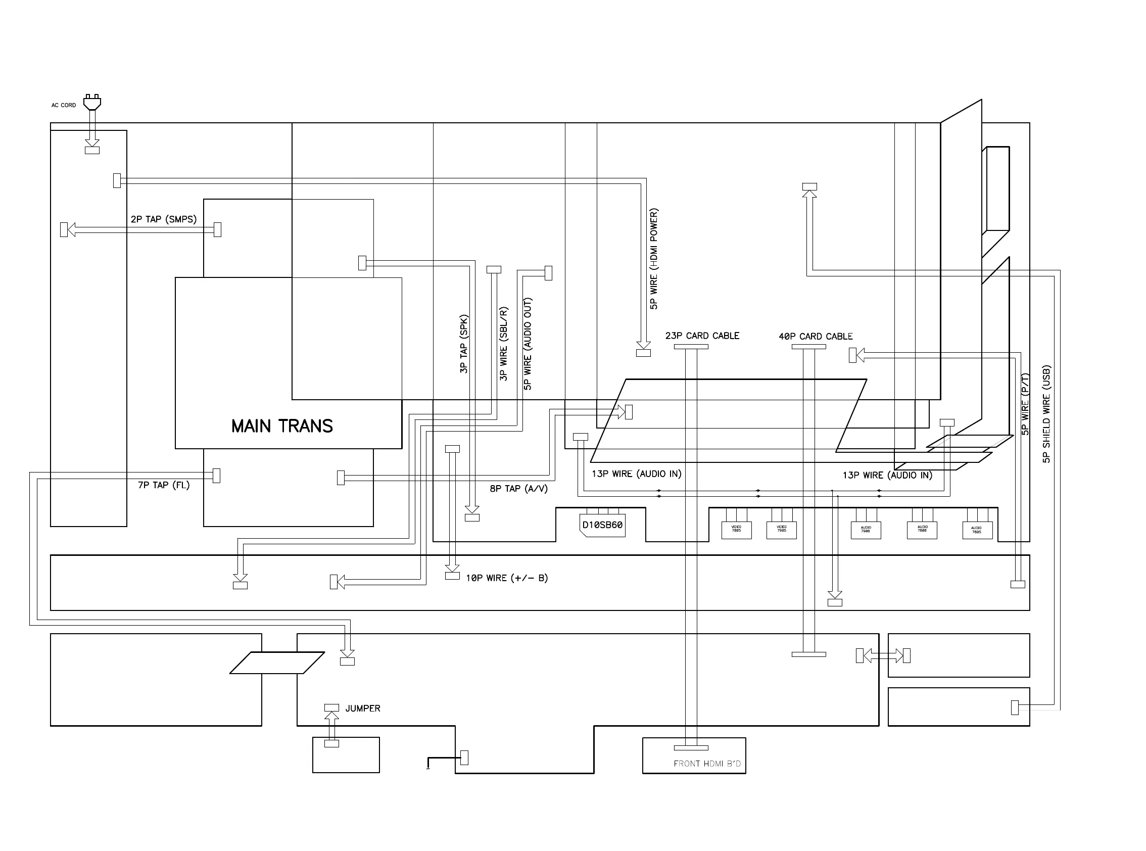
WIRING DIAGRAM
106
www.audiodna.sk

Table of Contents

Related product manuals