EasyManua.ls Logo

Marantz SR5008/U1B - Video Unit (3;3)

Marantz SR5008/U1B
160 pages
Print Icon
To Next Page IconTo Next Page
To Next Page IconTo Next Page
To Previous Page IconTo Previous Page
To Previous Page IconTo Previous Page
Loading...
A3V56S30FTP-G6 Block Diagram
A3V56S30FTP
A3V56S40FTP
256M Single Data Rate Synchronous DRAM
Revision 1.1 Mar., 2010
Page 3 / 39
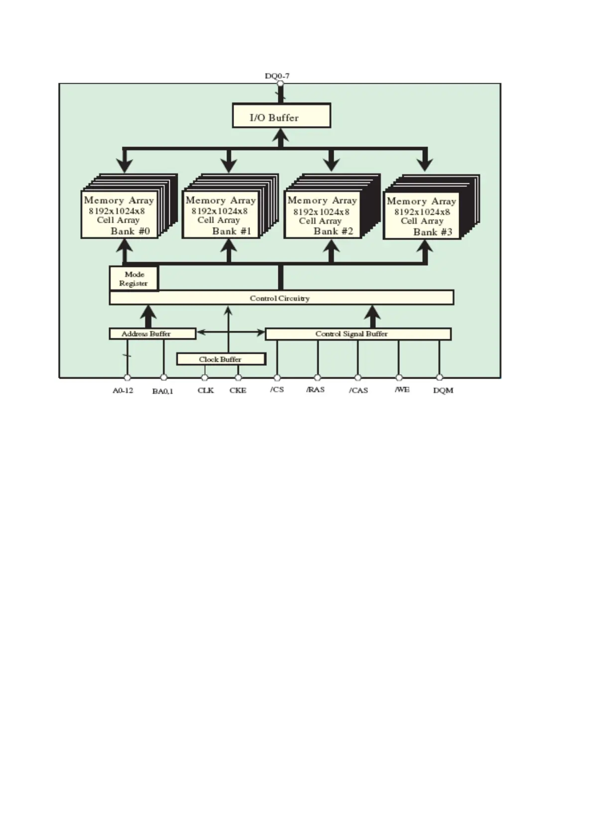
Note:This figure shows the A3V56S30FTP
The A3V56S40FTP configuration is 8192x512x16 of cell array and DQ0-15
Type Designation Code
A 3V 56 F G6
Speed Grade 75 133MHz@CL=3
7 143MHz@CL=3
6 166MHz@CL=3
G Green
Package Type TPTSOP (II)
Process Generation
Function Reserved for Future Use
Organization 2
n
3x8, 4x16
SDR Synchronous DRAM
Density 56256M bits
Interface VLVTTL
Memory Style (DRAM)
Zentel DRAM
168
www.audiodna.sk

Table of Contents

Related product manuals